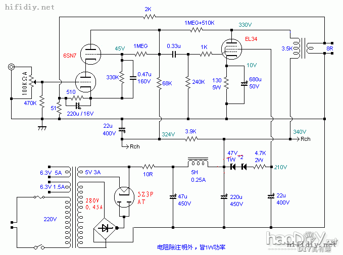
![]() 给朋友装的一台EL34,主要听口水歌用。不废话了,上图:
这里因为手头没有5AR4,电源290V经5Z3PAT整流滤波后,电压达不到340V,就用了这个折中的办法。 实乃无奈,可不是脱裤子放屁,大家可别拍砖!
胆机搭棚,我还是喜欢母线做地线。 尽量做到用元件的引脚做直连。
![]() ![]() 对比了曙光的EL34A,EL34B以及天梭的EL34。发觉EL34的固定栅压210V,出入太大了。 按电路的元件数值,只有曙光的EL34B,是能达到210V。曙光的EL34A只能到203V,天梭的EL34却只能达到195V。 所以说J版不推荐纯二 用EL34,就是这个道理! 预告:这个周末准备用论坛的入门级EL34电路,再战EL34。电路暂时保密,合适的时候再公开。 这个月还得再装2台300B,到时再向大家汇报! 我灯丝也没有采用绞线,灯丝高压供电也捆扎在一起。 就像路版说的:如果结果出来已经合符期望,就没必要再折腾了。 所以就懒了,不折腾了。 (责任编辑:admin) |




























