最好的电子音响科技diy制作网站

haoDIY_音响电子电脑科技DIY小制作发明

当前位置: 主页 > 音响DIY > 胆机DIY > 后级DIY >

又折腾一台12au7+6V6(6p6p)小单端胆机(2)

时间:2012-10-14 17:17来源:hifidiy.net论坛 作者:不爱折腾 点击:
下载 (49.22 KB) 2011-9-25 11:16 下载 (160.9 KB) 2011-9-25 11:16 下载 (155.35 KB) 2011-9-25 11:16 这些管子都是为这台机子准备的,可以随时换着听。 下载 (128.7 KB) 2011-9-25 11:16 下载 (103.2 KB) 2011-9-
又折腾一台12au7+6V6(6p6p)小单端胆机      
又折腾一台12au7+6V6(6p6p)小单端胆机

又折腾一台12au7+6V6(6p6p)小单端胆机
这些管子都是为这台机子准备的,可以随时换着听。
又折腾一台12au7+6V6(6p6p)小单端胆机   
又折腾一台12au7+6V6(6p6p)小单端胆机   
又折腾一台12au7+6V6(6p6p)小单端胆机

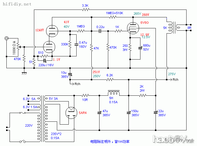
图来了,红字为实测电压。

又折腾一台12au7+6V6(6p6p)小单端胆机

补图

又折腾一台12au7+6V6(6p6p)小单端胆机

电源变压器采用86X50铁芯,计算功率100W,B值取11400高斯。高压绕组将就手里的0.27mm的线缠的。整机高压电流为113mA,全桥整流按AC电流X.62倒算,高压绕组电流密度为3.2A/mm2,计算时取的是3A/mm2,看似0.27mm的线是小了点。今天下午不停机地放了四个多小时,变压器也只是热而已,绝没有一点烫手的感觉。我在想手册里给出的电流密度取值是不是有些保守,富余量有些大?

本机用的是电工的6V6GT,大红袍电阻不太多自己都不够用

(责任编辑:admin)
织梦二维码生成器
顶一下
(0)
0%
踩一下
(0)
0%
------分隔线----------------------------
发表评论
请自觉遵守互联网相关的政策法规,严禁发布色情、暴力、反动的言论。
评价:
表情:
用户名: 验证码:点击我更换图片
栏目列表
推荐内容