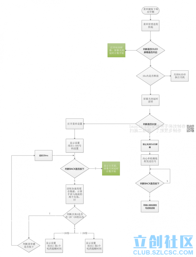
1研究背景随着移动技术的发展,许多传统的电子产品也开始增加移动方面的功能,比如过去只能用来看时间的手表,现今也可以通过智能手机或家庭网络与互联网相连,显示来电信息、Twitter和新闻feeds、天气信息等内容。早在2013年8月份,谷歌收购了智能手表厂商WIMM,后者的业务主要是生产采用谷歌Android操作系统的智能手表,同时还支持Wi-Fi和蓝牙技术。WIMM智能手表能与智能手机实现信息同步,在其固定屏幕上显示手机推送的信息。同时,这款产品还预装了Micro Apps应用,该应用中的日历也具有同步功能,涉及Exchange、天气、时钟、秒表、闹钟等。 现在的手表主要面向大众人群,年龄跨度较大,针对性不强。其次,目前手表功能过于单一,无法满足特殊人群的需求。而真正意义上是专门针对中老人群而设计的产品毕竟为数不多,现今市场上的老人手环 不仅不便于携带,而且还未能满足中老年的人的各方面需求 2研究意义随着我国经济发展与人民生活水平日益提高,居民消费水平的提高将带动国内智能手表行业的发展。老人,作为弱势群体,他们的健康以及安全问题理应得到看护人或者社会的关注。首先,老年智能手表专为老年人群设计,能够满足老年人这群特殊人群的需求,解决了现今当下智能穿戴设备产品针对性不强的问题。智能手表融合了多个界面,服务内容不再单一化,而是多样化,更好的满足老年人的需求。其次,我国人口数量大,且老年人口数量增加,包括空巢老人,缺少生活自理能力的老年人,因此我国智能手表市场的需求在不断的变大。智能手表是近几年非常热门的概念,受到许多投资方看好。随着国内投资者的加入,智能手表行业的发展环境将进一步成熟。3研究适合人群主要目标人群为中老年人,这些中老年人的共同特点是子女忙于工作,无暇照顾他们的日常生活,健康状况不佳。4面临问题4.1、当今市场的智能手环,功能太过于花哨,某些功能与手机重复,但硬件体验上又与高昂的价格相悖。功能盖过于需求。4.2、功能多,却功耗大。智能设备难逃电池瓶颈。 4.3、价格不菲,真正意义上的高配,价格有与之成正比,离普通大众距离尚远,更谈不上是老人智能手表了。 5原创性与创新点(1) 原创点基于计步算法,通过自主数字滤波,能精确的检测老人的运动状态,并通过语音进行适时运动提醒。 (2) 创新点 1) 该智能手表添加A7 GPS GSM芯片,智能解析NMEA报文,并取得精准定位信息与时间。 2) 该智能手表添加智能电源管理,通过中断唤醒主芯片,其余时间都处于睡眠状态,屏幕5s后熄屏,手表静止单片机进入睡眠,直到状态转为运动时,单片机唤醒。同时为减少功耗,只要没有触发一键求救功能键,A7 GSM GPS芯片处于断电状态,按住“一键求救”功能键5s后,A7 GSM GPS芯片工作,获取定位信息,并校对时间,结束后,芯片停止工作。 功能与指标(1) 语音适时运动提醒(计步算法检测运动状态)(2) 日常心率检测 (3) 一键短信发送GPS定位求救 (4) 语音吃药提醒 (5) 电源管理 (6) 手势切换菜单 该手表以健康为导向,利用单片机对LIS3DH三轴加速度传感器、SON1205心率传感器数据进行采集和运算,分析出老人步行的步数和心率的实际值,通过与初始校准的的标准值进行对比。若在误差范围之内,则会通过语音提醒老人。为尽量安全的保证老人的安全,该智能手表设有一键短信发送GPS定位信息给家属的功能。另外,为减少功耗,该智能手表还添加了电源管理功能,并将不必要的模块断电,尽可能减少不必要的功耗的产生。通过反复测试,该老人智能手表在正常工作范围之下,可以有效的做到检测老人运动状态、准确的在预设时间提醒老人吃药、并能在按下求救键后,精准的定位当前位置并发送的短信给预存的紧急求救号码 硬件框图![]() 图2-5-5:硬件框图 软件流程![]() 图2-5-6:主线程流程图 ![]() 图2-5-7:手势切换菜单 ![]() 图2-5-8:计步 7 外观设计手表的外包装采取环保、绿色材质,具有美观、大方、无污染的优势,在充分体现我们产品优势的同时,更好的保护了环境,符合我们“健康”的理念。手表外壳由是3D打印机自主设计打印出来的,3D打印的耗材具有打印是无气味、收缩率小、疏水性强、高抗击强度、透明度高、光泽好和可回收等优点。![]() 图2-6-1:手表外壳(正面) ![]() 图2-6-2:手表外壳(反面) ![]() 图2-6-3:手表后盖(内面) ![]() 图2-6-4:手表后盖(外面) 测试数据(1) 为了检验计步算法检测老人运动状态的精确度以及误差率,在加速度Z轴向上的情况下,以不同的步频不同步数取值。![]() 图3-2-1:30步手拿一般速度 ![]() 图3-2-2:32步一般速度 ![]() 图3-2-3:快速13步手拿(带滤波) ![]() 图3-2-4:快速13步手拿 (2) A7 GPS GSM数据报文(不同地点不同时间采样) ![]() 图3-2-5:16年8月16日17:56:21 ![]() 图3-2-5:16年8月16日17:56:21 解析结果: ![]() 图3-2-6 3 结果分析(1) 在加速度Z轴向上的情况下,以不同的步频,不同步数取值测试后,再次确认通常情况下,普通人的步频最快不达5步每秒,最慢也不低于0.5步每秒。另外上述测试数据也说明了信号在0.5-5Hz频率范围内为有效信号。测试数据表明,人体最快的跑步频率为5HZ,也就是说相邻两步的时间间隔的至少大于0.2秒,在计步中,过滤高频噪声,同时通过和上次加速度大小进行比较,设置设立一定的阀值来判断运动是否属于有效,有效运动才可进行记步,更好的增加了精准度,减少了误差,很有效的去除噪声对步数判断的影响。(2) 在A7 GPS GSM数据报文(不同地点不同时间采样)测试中,数据解析正常,结果正确,且精度高,结果几乎或可认定为无误差。 根据测试结果显示,本装置满足本功能要求,并且误差在题目的允许范围内,因此可以得出以上结论,功能设计达到要求,且效果较好。 源代码和程序清单(1)、源代码截图:![]() ![]() (2)、程序清单: ![]() 2 扩展应用系统电路图![]() ![]() 图4-2-2:OLED输出电路 ![]() 图4-2-3:A7 GSM GPS芯片电路 ![]() 图4-2-4:讯飞XFS5152语音芯片 ![]() 图4-2-5:SIM卡槽电路 ![]() 图4-2-6:讯飞语音扬声器电路 ![]() 图4-2-7:HT1382时钟芯片电路 ![]() 图4-2-8:LIS3DH加速度传感器电路 3 扩展应用系统PCB图![]() 图4-3-1:A7 GSM GPS PCB板(正面) ![]() ![]() 图4-3-3:A7 GSM GPS PCB板(反面) ![]() 图4-3-4:STC15W4K58S4主板PCB板(反面) 成品图 ![]() 图:吃药提醒界面 ![]() 图:心率检测 ![]() 图:sos求救界面 最后附上裸机图: ![]() ![]() ![]() (责任编辑:admin) |



















































