| 
 | 
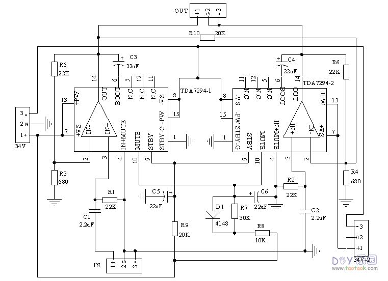
用三个常见原件自制简单功放板。...
3年前作的,线比较乱 这个版本的1875我做过中最好听的版本,现在换了ecc88,爽,我还...
先来一张2年前手工搭棚的机机 对称的4声道0DB跟随器,作为桥接输出用的 这是胆电压放...
电子管诞生于1904年至今已有104年的历史了,随着60年代末期晶体管的异军突起,音频功率...
全频均衡,有一点甜味...
楼主的破有源音箱坏了,(3元一对在地摊上买的)。如图, 没有什么效果可言,只是能发...
 我的新作6n3前胆后石功放(胆石
							更新:2017-05-12
							我的新作6n3前胆后石功放(胆石
							更新:2017-05-12
						 加拿大译文:DIY LM3886芯片的放
							更新:2012-10-29
							加拿大译文:DIY LM3886芯片的放
							更新:2012-10-29
						 我的pass zen4 攻功放出炉了
							更新:2012-09-22
							我的pass zen4 攻功放出炉了
							更新:2012-09-22
						 最后DIY一次桌面NE5532+LM1875功
							更新:2012-10-01
							最后DIY一次桌面NE5532+LM1875功
							更新:2012-10-01