我想常在我們[喬治查爾斯電子電路網]上逛的人大都知道TDA7294了,上次我已規劃並分享了”可橋接TDA7294功率放大器”,那為何又要做這個也是TDA7294的DIY功率放大器呢?
上回的”可橋接TDA7294功率放大器”,是純後級,並不包含前級及喇叭保護等電路,它在橋接後可得到很大的功率,且音質也不錯,但不是每個人都會使用到那麼大的功率,且當成兩聲道使用時,我覺得音質平平,也許是沒有加入DC-SERVO的原故?
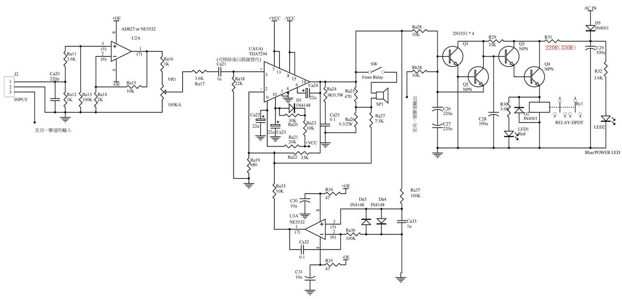
那不是也有了LM3886 DC-SERVO AMP了嗎? 不錯! LM3886 DC-SERVO AMP 音質真讓人滿意,尤其是加了TUBE SERVO前級時,更是讓人有說不出的感覺,但是有些高價的喇叭組合效率較低,讓人感覺有點推不大動的感覺,所以我們這次使用了TDA7294這個功放IC,他單聲道有100W,配合跟LM3886 DC-SERVO AMP一樣的相關周邊電路,一樣也是參考對岸松勝電子的電路,他們的電路圖都不大清楚,我花了不少時間把它畫出來,且我把前級OP使用的電源改變了一下,因為從製作LM3886 DC-SERVO AMP時前級電源使用的7815及7915來說,可能由於廠牌的原因,正、負電壓總是會差個零點幾伏特,所以這次改用LM317及LM337穩壓IC,且包含了電源的伺服電路,實際使用結果真的還不錯。
電路圖如下:

主電路之部

電源供應之部
我們不再對電的原理做進一步說明了,純粹以DIY成果分享為主,如果想要對電路進一步瞭解,我想到GOOGEL上搜尋一下,應該可以找到TDA7294的相關資料。
這次在電路板LAYOUT方面問題少了許多,有了上次LAYOUT LM3886的經驗,不會像上次LM3886時LAY了4~5個版本才解決啍聲的問題,只做了小修正;另外在LM3886時大家找不到合適的散熱片,這次特別花了精神找到合用的散熱片,如果大家買不到,我可以供應,配合LAYOUT,散熱片還可以在鎖銅柱的同時固定它,很穏固!如果大家買不到,我可以供應。
零件的配置圖如下:

安裝焊接零件時,要從跳線開始焊,有極性的零件要注意安裝的方向;跳線如果是電源路徑,使用粗一點的,跳線材料可使用零件剪下來的腳就好了,我看有些站友使用漆包線或是被覆的導線,都還要再剝皮,有點麻煩。
土黄色的路徑是給大家鋪鍚用的(如果是廠製板),用以加大主要電源路徑的電流能力。前級電路中的OP(U2)目前設計上還是使用NE5532,但相信大家都很瞭解了,更換一些高規格的前級OP,對音質可以有改善的空間,如大家常用的OPA2134、OPA2604等雙OP的IC都可以用,喜歡真空管味的還可以選擇大S的NE5532,所以最好使用IC座來焊,以後更換OP方便許多。
U3目前也是使用NE5532,也有人會換用更高速的OP,待大家自己實驗了!
零件清單如下所示:
|
TDA7294-GC DC-SERVO AMP. 零件表 |
|
編 號 |
零件數值 |
備註 |
數量 |
|
電 容 |
|
C1,C2 |
10000uF/50V |
電解電容 |
2 |
|
Ca22,Cb22,Ca23,Cb23,Ca24,Cb24 |
22uF/50V |
電解電容 |
6 |
|
C29,C28 |
100uF/50V |
電解電容 |
2 |
|
C17,C18 |
100uF/25V |
高速電解電容 |
2 |
|
C26,C27 |
220uF/25V |
電解電容 |
2 |
|
C9,C10,C13,C14 |
10uF/25V |
電解電容 |
4 |
|
C30,C31 |
10uF/25V |
鉭質或電解電容 |
2 |
|
C3,C4,C5,C6,C25,Cb25,Ca32,CB32 |
0.1uF |
金屬皮膜 |
8 |
|
C7,C8,C15,C16 |
0.1uF |
基層電容 |
4 |
|
Ca33,Cb33 |
1uF |
基層電容 |
2 |
|
C11,C12 |
33p |
陶磁電容 |
2 |
|
Ca20,Cb20 |
220p |
陶磁電容 |
2 |
|
Ca21,Cb21 |
1uF/50V |
金屬皮膜 |
2 |
|
以下電阻沒標明瓦數者為1/4W 1%金屬皮膜電阻 |
|
R1,R2 |
510R/1W |
使用28-0-28變壓器時改為560歐姆 |
2 |
|
R3,R4 |
200R |
|
2 |
|
R5,R6 |
2.2K |
|
2 |
|
R7,R8,Ra22,Rb22,R29 |
33K |
|
5 |
|
R9,R10,Ra12,Rb12,Ra16,Rb16 |
1K |
|
6 |
|
Ra11,RB11,Ra17,Rb17,R30 |
3.6K |
|
5 |
|
Ra13,Rb13,Ra36,Rb36,Ra37,Rb37 |
100K |
|
6 |
|
Ra14,Rb14 |
2K |
|
2 |
|
Ra15,Rb15,Ra23,Rb23,Ra28,Rb28,Ra33,Rb33 |
10K |
|
8 |
|
Ra18,Rb18, |
22K |
|
2 |
|
Ra19,Rb19 |
680R |
|
2 |
|
Ra20,Rb20 |
30K |
|
2 |
|
Ra21,Rb21 |
20K |
|
2 |
|
Ra24,Rb24 |
3歐姆/0.5W |
|
2 |
|
Ra25,Rb25 |
470R |
|
2 |
|
Ra27,Rb27 |
7.5K |
|
2 |
|
R31 |
220R/0.5W(使用24-0-24變壓器)
但因有時選用不同繼電器,如在繼電器線圈上的壓降太大, 可自行增加這個阻值。 |
使用27-0-27變壓器時改為330歐姆 |
1 |
|
Ra26,Rb26 |
0.5R/2W |
|
2 |
|
R34,R35 |
47R |
|
2 |
|
|
|
|
|
|
VR |
100K/A 或/B 雙連 |
FOR音量 |
1 |
|
Q1,Q2,Q3,Q4 |
2N5551 |
NPN電晶體 |
4 |
|
IC1 |
LM317 |
穩壓IC |
1 |
|
IC2 |
LM337 |
穩壓IC |
1 |
|
U1,U3 |
NE5532 |
|
2 |
|
U2 |
NE5532或AD827 |
或OPA2134,2604 |
1 |
|
U4,U5 |
TDA7294 |
|
2 |
|
BD1 |
6A橋式 |
|
1 |
|
Da1,Db1,Da3,Db3,Da4,Db4 |
1N4148 |
|
6 |
|
D2,D5 |
1N4001 or 1N4007 |
|
2 |
|
LED |
BLUE 5MM |
|
1 |
|
|
|
|
|
|
繼電器 |
G2R-2A/24V-OMRON |
24V雙刀5以上 |
1 |
|
絶緣片 |
|
|
2 |
|
絶緣螺墊 |
|
|
2 |
|
螺絲 |
|
|
2 |
|
銅柱 |
|
|
4 |
|
散熱片 |
|
|
1 |
|
電路板 |
|
|
1 |
|
8 PIN IC座 |
|
|
3 |
|
3 PIN接線端 |
中型 |
電源 |
1 |
|
4 PIN接線端 |
中型 |
喇叭 |
1 |
|
MINI 插座(3PIN) |
小型 |
信號輸入 |
1 |
(责任编辑:admin) |