|
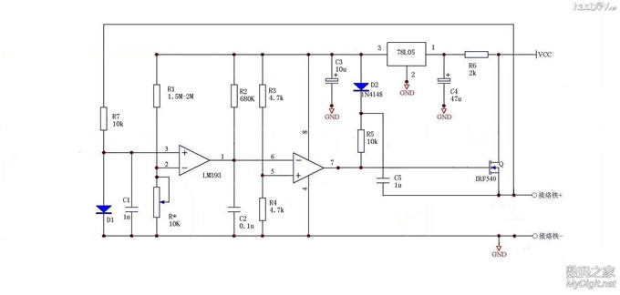
白光烙铁这话题一直都是数码之家不老的话题,从白菜到牛肉,版本之多也不在话下。我自加入数码之家七年了,也自制过了几个版本,从PMOS的洞洞板做起,到PMOS的PCB板,再后来又自绘一份NMOS版的PCB图,只不过是全直插元件的,体积比较大,用着还不错。 最近几个月,这白光话题又再度火爆起来,只不过是牛肉版或升级版的更火一些。但是我还是还喜欢更白菜一些的,自从看到358858518大侠的新颖的NMOS自举驱动电路,弄明白原理之后,深感精妙。最近又因为手上的LM393板子比较多闲置着可惜,于是查了下资料,发觉LM393的输出直接驱动NMOS应该没问题,于是重新思考了more 大侠的白光控制器电路,看看能不能把这些LM393用上。 本着最简化的原则(其实也是电子爱好者抠门的原则吧),我作了好几个改动,又从中抠掉了好几个元件。这图本来已经画好快一个月了,只是没经过实物验证,一直不好贴上来。作为业余的半烧友,要抽时间做个实物,再整理个贴子也是一件不容易的事。不竞这些事情不是我挣钱养家的职业,为避免‘不务正业’的嫌疑,搞这个还是得挤得出时间才搞搞。昨天终于能抽空做了一块板子,不想一下子就做成功了。实物虽然成功了,但可能只是个案,只能说明原理是通的,更多细节还可能有待改进完善,所以贴上来让大家来探讨一下
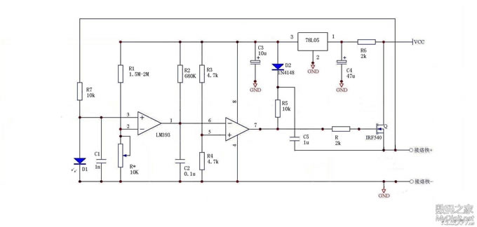
本来是打字累了,歇一下,顺便看看能不能骗些M币,可没想各位看官抠门还抠到家了,不只几位回贴的没M币加,连上百个浏览的也没加M哦。数码坛本来就很抠门了,从原来可加10M到现在只有3M每次,我早已失去给别人加M的动力了。现在想挣M的话,只有靠量大和朋友多了。为了骗得更多M,只有把贴子写长写完才行哦。 唠叨完还得言归正传。图中的NMOS自举电路虽然采用了358858518大侠的方法,但我把二极管的输入端移到78L05稳压之后,这样就可以不须要用15V的稳压管了,用1N4148就行。C5这个电容的容量取值也不严格,从0.47-10uf 都可以用。楼下有兄弟说LM393不需要稳压也行,但这里的稳压电路不仅是为LM393供电,还为振荡电路和电位器调整提供基准电压的。如果没有这稳定基准电压,电位器设定的温度就会随电源电压漂移。C2、R2、R3、R4 这四个元件的数值一起决定着LM393第7脚输出的脉宽宽度,也就是加热的时间长度。 电位器和R1分压电阻组成调温,按我个人喜好,我喜欢从0V--30mV之间调节,所以它们的阻值要根据实际情况来定。比如,我手头上有个5圈1.5K的电压器用在这里,参考电压是5V,那么R1值可以这么估算:5/R1=0.03/电位器最大阻值,那么R1约=电位器最大阻值*5/0.03,也就是大约200K左右,误差10%左右我认为也无所谓。 D1这个二极管,我在实物中换成了发光管,这样既可以作为限压用,又可以做加热指示灯用,从而又省了一个二极管了。 ![]() 根据楼下 蕴殇 大侠的建议,在393的7脚与NMOS之间加个电阻,应该是下图这样子吧。
自占了二楼。
(责任编辑:admin)![]() 图中R0是作跳线用的0欧电阻;其左边未标注的电阻则是作为正反馈用的电阻,我认为可用可不用。 上图是做了实物的PCB制版图。这图可是断断续续画了十几天了,累计耗时都超过二三十小时了,就看在这份热情上,各位看官都施舍几个M币吧。 图中的D2和D3是个红、绿双色贴片LED来的,D3和R9是作为电源指示灯用的,D2和R7则是加热指示和限压用的。由于我手头上没有贴片的78L05,所以改用 431和两个电阻代之作为稳压电源。R10和另一个未标注的电阻是作为可用可不用的元件,你要是喜欢的话,可根据情况加上去。 在做这个实物板的时候,找贴片元件可不算件容易的事,不惑的我,看0805电阻上的数字都得借助放大镜了,更不用说还得找几个0603的啊,想当年(这里就省了几百字的唠叨吧)。焊接这块电路板对于我也不算易事了,牙签大的烙铁头,点到芝麻大的元件上,有时还得一手抓放大镜才能看清楚焊接的情况,现在才感到电子制作也不算太好玩了。不过喜欢做的事情,我还是很有耐性去做的。 采纳坛友的意见,修过一下电位器的接法,这样中点接触不良的话,也不会导致T12发红。还有more 大侠认为MOS在这里的导通电压刚好够用,那我就把TL431的稳压提高一些吧,按图中的取值设为7.5V,那么MOS的导通会有6.8V了。如果还嫌觉得不太够的话,R7取值10-20K都可以的,但这时R0的取值得重新计算一下。 ![]() 优化了一下PCB制版图,大部分电阻是用0603的,再缩小了一下版面。电位器的接线位置也重新安排了一下,方便安装,而且还可以直接安装一只多圈微调电阻,方便做小体积的控温器。 ![]() |





















