|
0元买的四通道遥控车。(遥控芯片RX-2B,电机驱动MX1208)前轮方向通电就被打死了,小角度方向不易调。决定自己改造下,安个减速器。减速器是发条玩具的内脏,废物利用。说起来容易做起来难,断断续续作了2天才完成。不足之处请原谅。
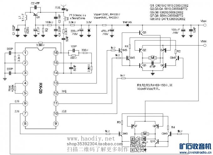
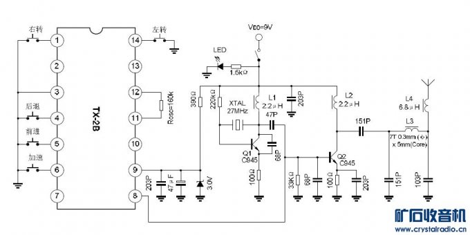
(责任编辑:admin)![]() ![]() 改造部分就是他 ![]() 打开,安装支撑座,完成传动部分。 ![]() ![]() 螺丝固定。 ![]() 完成后效果。 试了下,还可以,但是方向到死点后,电机还转,容易将齿轮打坏,需要按个限位开关。地方太小了开关不容易安 ,想了半天决定用自带的阻尼弹簧,制作限位。 ![]() 扇形齿轮下边是阻尼弹簧,就用它了 ![]() 安装限位后的效果图。红色部分是限位点,用的是圆珠笔内的弹簧,剪断后用热熔胶固定。 检测线接到遥控接收芯片RX-2B的8.9脚。资料显示8.9脚是左右转禁止脚,正好利用它。省事了。 遥控接收资料 ![]() ![]() ![]() ![]() ![]() ![]() 马达驱动 ![]() ![]() ![]() ![]() ![]() ![]() 红线,白线是限位检测线,电机还是原来的方向驱动马达。 ![]() ![]() ![]() ![]() ![]() ![]() |












































