最好的电子音响科技diy制作网站

haoDIY_音响电子电脑科技DIY小制作发明

当前位置: 主页 > 音响DIY > 胆机DIY > 后级DIY >

西電KS-16608 12au7+6l6推挽胆机

时间:2012-08-31 10:55来源:未知 作者:admin 点击:
上期筆者詳細分析過西電106-A,因價錢高昂、而就算有錢都不易買得到的老古董前級,雖是好聲,亦是經典,但不能普及化,只能輕嘆「可望而不可即
上期筆者詳細分析過西電106-A,因價錢高昂、而就算有錢都不易買得到的老古董前級,雖是好聲,亦是經典,但不能普及化,只能輕嘆「可望而不可即!」。西電124亦同屬少數發燒友的寵兒,筆者可告訴你,若無緣一擁WE 124的話,退而求其次,可留意KS-16608正向你招手呢?因為WE 124是KS-16608的前身。WE 124是350B (即西電的6L6品種),而KS-16608是用6L6GB,兩者都是約12 watt的推挽輸出功率,也是主力為電話機服役而生,分別之處是機齡稀有程度和生產廠之不同處,祇因以上幾點,KS-16608暫時仍算超便宜的選擇,一對西電KS-16608還要比麥景圖MC-225更低價,更抵玩!圖(1)

圖(1)
西電KS-16608 12au7+6l6推挽胆机

這系列 “KS-166” 包括16608(6L6)和16606(6V6)同是印有西電Western Electric,卻不是西電廠製造,而是按西電的要求特性交由其他廠代造,常見的多是Dukane。Dukane一向都是生產專業儀器和劇院音響的古老膽機廠,其規模和經驗是不遜於ALTEC或RCA,同樣是可靠耐用和高質素表現,Dukane一向專注於專業器材的方向,所以一般Hi Fi發燒友較少機會接觸,才對這牌子認識不深,因西電慧眼識英雄,給予特權Dukane廠製造以西電為名的電話機擴音機,品質當然有一定保証。圖(2)

圖(2)
西電KS-16608 12au7+6l6推挽胆机

筆者手上一對單聲道KS-16608是來自星加坡的發燒友。話雖說是一對;但又並非全完是配對,很多時這類單聲道後級因製造年期之產別,和祗要求單聲道的服役用途;是不易找到真正的「天生一對」。這兩部KS-16608就是其中的例子,一部是Dukane;另一部是 Multiplex West,明顯就是兩間不同的廠,機內零件當然有分別,易發現的是交連電容不同,還有機頂的用膽型號也有不同,一是用6L6GB,另一是用6L6GC,看這兩機內的電阻偏流值,輸出牛阻抗和電源高壓是接近相同,為何要分6L6GB或6L6GC呢?相信是 “隨意”而不是 “刻意”。很又因這KS-16608最大輸出是12W,即使用6L6GB或6L6G都已足夠,多讀者曾來信問6L6家族如何分辨6L6,6L6GA,6L6GB,6LGC,筆者順帶列出這6L6系列的不同功率特性,以便大家明辨和使用合適,玩得好聲時亦可確保你的愛機安全,請看下表 圖(3)

圖(3)
西電KS-16608 12au7+6l6推挽胆机

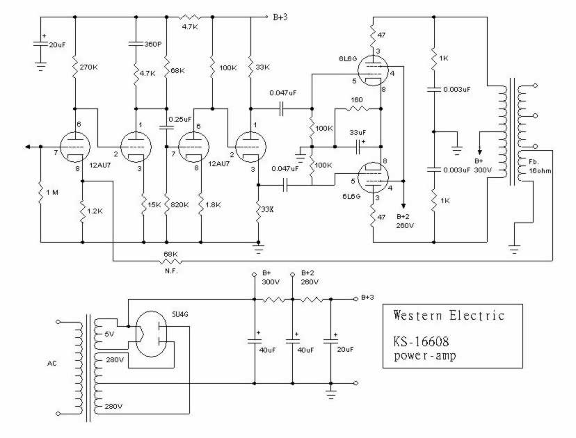
亦有某些麥景圖MC-240的用者,不明所以的將6L6G/6L6GA插在MC-240上,雖短時間未必發生危險;但危險仍存在,不可忽視。 應知6L6G是承受不了MC-240的高屏壓和大電流的工作狀態,很容易引致6L6過苛而縮短壽命;更甚的可能燒毀輸出牛。通常以同條件:牌子、製造廠和製造年期時,細功率的膽在音色和細緻方面是勝過大功率,即是6L6家族中的最細功率型號是6L6G/6L6GA是最好聲的,而且較易找到老年期的極品膽,包括英國或美國的葫蘆形石墨膽;雖然6L6G/6L6GA的最大功率在推挽的工作是於18W,又因KS-16608的額定功率祇有12W、最高屏壓300V、簾?極是260V,故此使用最高質素的英國大葫蘆6L6G是最合適,不妨一試!現奉上的線路圖是由筆者按零件的銲接連線所繪劃出,請恕簡略了一電源的部份線路。這每聲道的KS-16608是用兩支12AU7,兩支6L6和一支5U4G。

線路分析: 

圖(4)
西電KS-16608 12au7+6l6推挽胆机
圖(4) 第一支12AU7(V1)是直接交連的兩級放大部份,第二支的12AU7(V2)也是直接交連的緩衝和分相,這兩支的12AU7共有四組三極,因這線路結構取了兩級的直接交連,省略了兩支的電容,優點除慳了成本之外,還有是減少交連電容的音色渲染,並提供V1和V2的第二級膽的正偏壓,除了可控制增益外,因有這正偏壓而增加了屏極的靜態工作電流,對聲音的動態和控制力是有得益的,是優良的設計,初學者仿製也不算困難。

這機的輸出牛是有獨立負回輸線圈繞組,也是優良設計之一,筆者已早於《膽機世界》第八期中詳談這類獨立負回輸的優點(請翻閱),暫不詳談。功率管6L6是沒有偏壓 bias可調,雖有部份人認為是不夠方便,因為找膽就要有稍高的配對要求,10%以內誤差是可接受的;相反,沒有負偏壓的設計,聲音是勝於有負偏壓調校的,往往此類處理方式是出於低功率機的身上,所以更加造就了低功率機是靚聲於大力機的講法其中之一理據。另一點是這機有兩級的高頻抑制電路,第一處是V1的第二級的屏極電阻68K (360p串聯4.7k )。第二處是兩組(0.003u串聯1k電阻)並聯著輸出牛的P1和P2,即6L6的屏極接上電容落地。前者是抑制放大部份的高頻響應;後者是抑制輸出牛的高頻響應和防止因零件不穩定而高頻自震,因施加抑制電路過多時,會令擴音機的聲音變得呆板和缺乏生氣。我們應諒解製造這機是為電話系統而設;可能未滿足部份高要求的音響發燒友。此KS-16608若以原裝未執整時的聲音表現,仍是「物有所值」;若讀者依本文以下幾點施以小手術和兩聲道零件的配對後,這機可以連升幾班,就絕對是「物超所值」。

動手術:
(一) 零件配對:(A)電容配對: 這兩台機來自Dukane和Multiplex West,零件不配對也不出奇!一台的交連電容是Sprague Black Beauty,另一台是用Standard-Cap,在這情況下聲音當然是兩聲道不同,Black Beauty是靚聲於Standard-Cap的,務必要找多幾粒Black Beauty來成全另外的一聲道,筆者是古董派的忠實傳人,以暫時的私人珍藏,還可以找出多兩粒0.047u 400V Black Beauty和一支0.25u英國Hunts,看圖(5)電容的比較。通常Sprague紅色字的Black Beauty是較穩定和闊頻寬,斑間Bumble Bee漏電居多,和超高頻不及紅字那款,斑間的優點是若在正常狀態時,中音比較甜潤和連貫;總之兩者是各有千秋。應將6L6的陰極電容(日本新造),
(B)電阻配對:因這兩台機全都是採用AB電阻Allen-Bradley,其誤差值可能較高,不過亦不是每一粒都要嚴格準確的要求,而是局部的要求:(1)首先量度V!第一級的陰極電阻1.2K和負回輸電阻68k,這是全機主要增益的重要位置。1.2k可以「連電路」量度;但68k最好銲離一邊的引腳量度方為準確,兩聲道在5%的誤差要求已足夠。(2)是V2的分相電阻33k兩支,是決定上波和下波的分相幅度的電阻,也是5%的誤差要求。其餘的電阻誤差或交連電容的漏電情況,可將兩聲道一同接上示波器,同時比較波形的幅度;通常10%的誤差是可接受的,若在許可的情況下儘量保留原裝料。雖然機價不算高昂,而這機亦可任意玩到盡,但也須專重原設計與用料的前人之苦心;畢竟它也是掛著西電的牌子呢?
(二) 喇叭接線位:這KS-16608雖不算太老,是約70s至80s之間面世,也算為古董機,它的喇叭接線位仍是古老式的螺絲接線排,若你想接上現今的Hi-End線ZU Cable或Audioquest的大叉,就是極度的困難;若接上幼小的西電綿布線就容易得多了。可惜的是,機主潘兄在買機時已被改了新裝的金接線柱,看圖(6),更糟的是在機身鑽了孔;就大大破壞了原裝機殼的「原味」感覺,另外錯的是前改機的大師竟然沒考慮,鑽上這兩小孔(太細)是有可能會令這金接線柱在機殼短路,或許!他安裝時是未短路short的,而落在潘兄手中就short了,於是短路的那一台是不尋常的細聲,是在short與未short之間形成低ohm的電阻;幸好還未燒毀輸出牛,是可慶幸!經了這孝驗,也表現得出這西電機的能耐寬容度是強的!眼見這不妥善的情況,當然第一時間要解決!既然已鑽了孔,不妨將錯就錯的將這兩小孔由4mm再鑽大至10mm,可以裝得上真正靚聲的OFC紅銅接線柱,而又能輕易接駁新一代的大蛇喇叭線,看圖(7),由原有的喇叭螺絲接線排處引線到這粗壯的接線柱,這摩機師是用含銀的telfon線,是新一代的科技產物,顯然是新舊兩派的不相配;圖(7a) 兩派的比較。若換上老西電綿布線,就襯到絕了!而且聲音亦合拍。

圖(5

西電KS-16608 12au7+6l6推挽胆机

圖(6)
西電KS-16608 12au7+6l6推挽胆机

圖(7)
西電KS-16608 12au7+6l6推挽胆机

圖(7a)
西電KS-16608 12au7+6l6推挽胆机

(三) 減低高頻抑制的幅度:若將並聯著輸出入P1和P2的落地電容除掉,機的頻寬可由10Hz至70kHz的驚人響應闊度 圖(8)的B波。C波是B波的經示波器的放大圖樣 (豐富的空氣感和餘韻) ,當然人耳是聽不到70kHz的超高頻,但亦可憑聽音樂時人耳對多次倍頻,諧波中感覺到音樂的空氣感和從容度;不過為安全超見,不宜完全拆除這抑制電路,筆者建議降低其抑制幅度,電容0.003仍保留,而將原有的1k電阻改為3.9k,看圖(8)的A,方波的凌震仍存在,但已降低了一半的幅度,是適可而止又能達到理想的收效,滿意了!還有的是這兩聲道的0.003u亦是不同的牌子電容,既是如此!筆者就動手將這兩聲道的0.003u全接上CDE的Black Cat電容,若在交連聲頻使用時Black Cat是濛聲於Black Beauty;相反!用在抑制電路時,採用反應效慢和較濛的電容,反而聲音表現得更通透和生氣勃勃。
(四) 輸出牛接線法:這KS-16608的輸出牛是極之專業和高質要求,除了頻率響應超卓外,其接線的運用十分之靈活性。請恕筆者在短時間暫未找到原裝的線路圖,祇有埋頭的自行繪畫,牛線圈的接線組是肯定。但因,先假設初級線圈阻抗是6.6k-6.8k才計算出次級線圈,是有輕微的差別,因此圖(9)所列的阻抗數字祇供參考。圖(9a)接點21、22、23是高ohm的輸出,而適合我們變動的阻抗可由1ohm至20ohm自行轉變,以下是三種不同的接線可作參考。假如在11ohm或20ohm時,輸出當然是3 組或4組1ohm的串聯接法(0.92ohm當作1ohm)。但若在1ohm時應將它接至4組並聯 。或3.68ohm時應接成兩組串聯後再與另外兩組並聯;因此可提供更高的輸出電流能量和更低的內阻,即是提高阻尼系數damping factor,聲音表現會更好,控制力更強,和穩定的聲音結像度提高,這輸出牛是KS-16608好玩的地方,物盡其用,這西電才不枉此生。
   
圖(8)
西電KS-16608 12au7+6l6推挽胆机
圖(9)
西電KS-16608 12au7+6l6推挽胆机
圖(9a) 
西電KS-16608 12au7+6l6推挽胆机 
完成了以上幾項的手術,初步試聽聲音已相當之滿意了,高低頻伸展空氣感與樂器結象度比未改之前大大改善;高貴而從容的樂器排列和甜美的人聲,是西電獨有的個性。若配上更靚的6L6,和兩級特選的靚12AU7,就更令KS-16608的優點發揮至淋漓盡致。 (责任编辑:admin)
织梦二维码生成器
顶一下
(2)
33.3%
踩一下
(4)
66.7%
------分隔线----------------------------
发表评论
请自觉遵守互联网相关的政策法规,严禁发布色情、暴力、反动的言论。
评价:
表情:
用户名: 验证码:点击我更换图片
栏目列表
推荐内容