强力打造“纯二”6sn7+807单端胆机
时间:2012-10-19 19:46来源:hifidiy.net论坛 作者:黎明 点击:
次
机子已经制作完成,先来个完成的外观图及内部的搭棚图,随后再上制作全过程。 J版的纯二线路无可非议,本人在这次制作中精工细作精益求精,追求制作的每个细节,力求达到完美。由于合理的搭棚布线,声音更加醇和通透细腻,信噪比极高,夜深人静时,耳朵贴近
机子已经制作完成,先来个完成的外观图及内部的搭棚图,随后再上制作全过程。
J版的纯二线路无可非议,本人在这次制作中精工细作精益求精,追求制作的每个细节,力求达到完美。由于合理的搭棚布线,声音更加醇和通透细腻,信噪比极高,夜深人静时,耳朵贴近喇叭也听不到一丝噪音。
1.将电源变压器设计成多功能型,初级采用多抽头以适应各地域的市电电压,次级0.35A绕组采用不同的电压绕组串联,得到多种高压以适应不同机型。采用国产EI114*40铁芯,参数见下图。
2.输出变压器采用忘记咪咪的计算器,严格按MM2绕法制作。采用Z11 EI96*50铁芯,间隙0.16mm,参数见下图。
3.扼流圈采用Z11 EI86*50铁芯,0.33线绕1850圈,铁芯间隙0.36mm,电感量8H,最大电流300ma。
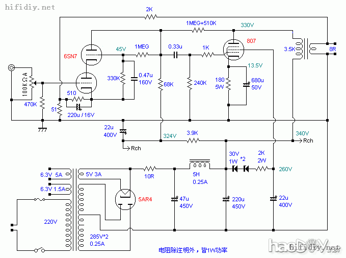
4.结合自己的电源变压器,对“纯二”电源做了一些改动。改动图见5楼。
5.最终调整的整机工作点与J版图中所标电压值极为接近,最大误差电压也在正负2%以内。
请看贴的朋友给点建议,以便以后的制作中改进。谢谢!
整机外观前视图

整机外观后视图

整机内部搭棚图

电源变压器原理图

国产EI114铁芯MM的计算器得出的电源牛数据

输出牛用Z11 EI96*50 参数也是用MM计算器计算的

先从绕牛开始
铁芯 漆包线

铁芯 牛罩 牛丝

绕制线包

输出牛

多功能电源牛

全家福

接线板铆上焊片

借用朋友的机床做机箱

折弯机压制的机箱

机箱开孔

橡胶护扣防止引线被钢板划伤

机箱铣方孔

角磨机打磨机箱

用铝合金门窗料铣制机箱面板

已经喷漆的机箱

机箱效果图

机箱内部效果图

制作的胆整流衬板

备料做搭棚架

做了个主电路衬板准备安装上搭棚架

模拟个搭棚图以方便安装

搭棚衬板上接线完备1

搭棚衬板上接线完备2

主电路搭棚接线完备。

主电路衬板装入机箱。

接线完成

电源原理图

已完成的搭棚整体图

安装了个半桥和胆管合成桥式整流

音量电位器离搭棚架很近 可避免噪声进入

已完成的搭棚整体图

整机前视图
整机后视图2

图在这里,电源做了一点改动。J版原图在第一页置顶贴里有很多
|
织梦二维码生成器
------分隔线----------------------------