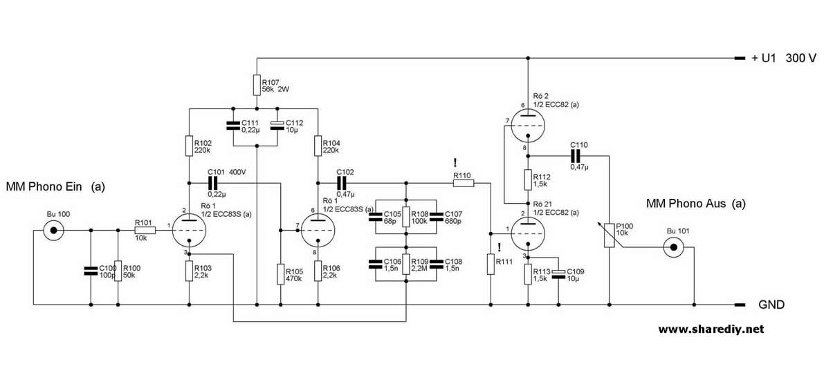
昨晚完工了一个唱放,基本上是用“Matisse Reference”的电路,直流高压400V,没用稳压,听不到交流声,初步听感还不错。晚上有贴图。有朋友在用这种线路的唱放吗?(编著:线路不是原版Matisse Reference)![]() 高频表现较好,低频量有些少 ![]() (责任编辑:admin) |
昨晚完工了一个唱放,基本上是用“Matisse Reference”的电路,直流高压400V,没用稳压,听不到交流声,初步听感还不错。晚上有贴图。有朋友在用这种线路的唱放吗?(编著:线路不是原版Matisse Reference)![]() 高频表现较好,低频量有些少 ![]() (责任编辑:admin) |
手里有几只6J1和6N3,没事就寻思着制作一台胆前级玩玩,以前搭过一台6N3的前级,感觉...
某天整顿货色时发现它呆在一个角落里, 预备摈弃时突发灵感, 怎样不应用它做胆前级? 用...
这台是2011年初diy的6n8p音调前级,之前做了一台el34推挽低音不足,才制作这台6n8p音...
在这里SHOW一SHOW,不是因为认为自己水平高,想是和喜欢直热古董胆的同志们一起分享DI...
想想自己玩音响几十年,由于条件有限,很多底盘都自己设计,因陋就简,既不好看、外观...
这个是日本人做的胆缓冲,对比教而言 音乐传真的 那款缓冲器简直是玩具了...
6n3"掌上胆前级"的制作
更新:2012-08-30
用西电输出牛197A造唱头放大器唱
更新:2012-09-10
再次挖掘胆管6dj8(6n11 ecc88)SR
更新:2012-10-13
自制有特点的有源无源两用胆前级
更新:2012-08-25