最好的电子音响科技diy制作网站

haoDIY_音响电子电脑科技DIY小制作发明

当前位置: 主页 > 音响DIY > 胆机DIY > 前级DIY >

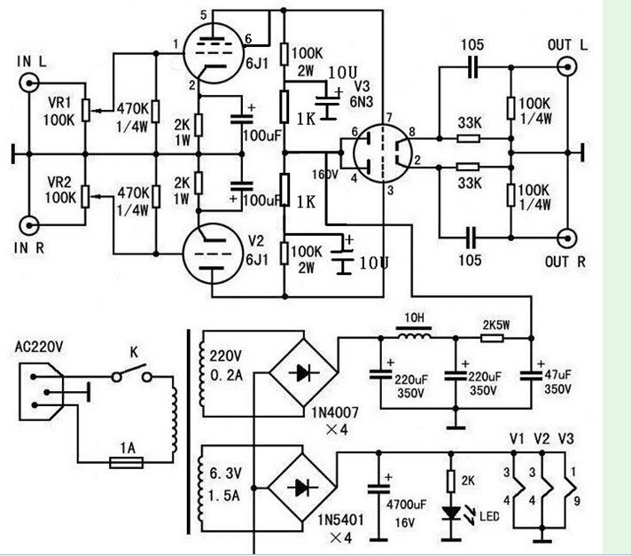
做一个须藤氏的6j1+6n3电子管胆前级

时间:2017-05-12 08:25来源:未知 作者:admin 点击:
先搞机箱 2011-10-29 21:40 上传 下载附件 (75.88 KB) 2011-10-29 21:41 上传 下载附件 (50.21 KB) 安装管座 走灯丝 2011-10-29 21:42 上传 下载附件 (107.16 KB) 做好地线 2011-10-29 21:43 上传 下载附件 (147.27 KB) 2011-10-29 21:44 上传 点击文件名下


先搞机箱
做一个须藤氏的6j1+6n3电子管胆前级
做一个须藤氏的6j1+6n3电子管胆前级
安装管座 走灯丝

做一个须藤氏的6j1+6n3电子管胆前级

做一个须藤氏的6j1+6n3电子管胆前级

做一个须藤氏的6j1+6n3电子管胆前级



做好地线

做一个须藤氏的6j1+6n3电子管胆前级



做一个须藤氏的6j1+6n3电子管胆前级

做一个须藤氏的6j1+6n3电子管胆前级




(责任编辑:admin)
织梦二维码生成器
顶一下
(2)
50%
踩一下
(2)
50%
------分隔线----------------------------
发表评论
请自觉遵守互联网相关的政策法规,严禁发布色情、暴力、反动的言论。
评价:
表情:
用户名: 验证码:点击我更换图片
栏目列表
推荐内容