最好的电子音响科技diy制作网站

haoDIY_音响电子电脑科技DIY小制作发明

当前位置: 主页 > 音响DIY > 胆机DIY > 前级DIY >

我DIY花时间最多的301A电子管前级

时间:2013-05-10 15:55来源:未知 作者:admin 点击:
在这里SHOW一SHOW,不是因为认为自己水平高,想是和喜欢直热古董胆的同志们一起分享DIY的快乐。 在玩这台301A直热前级前,先后做了AX7前级,改过很多次都不满意,后来又做了一台GG三管AU7前级,声音可以,而且想不到性价成本比之高,平衡、频宽、有速度,很

在这里SHOW一SHOW,不是因为认为自己水平高,想是和喜欢直热古董胆的同志们一起分享DIY的快乐。
  在玩这台301A直热前级前,先后做了AX7前级,改过很多次都不满意,后来又做了一台GG三管AU7前级,声音可以,而且想不到性价成本比之高,平衡、频宽、有速度,很自自如地控制后级300B,对比过直热前级后,基本被直热管毒倒,直至执迷难悟。投入在这台301前级上的米米、时间和精力真是可以用“不惜一切代价”来形容,前几个月又买了一对401A管,这样手上有三对01A(其中,有一对是201A,不配对)。特别是在DBH兄的指导下和雀仔兄的鼓励下,经过N多次改版,这台前级基本定型成这样,经过每一次改进都有一种超过爽过MM之后愉悦之感,哈哈,不要以为老牛言重。
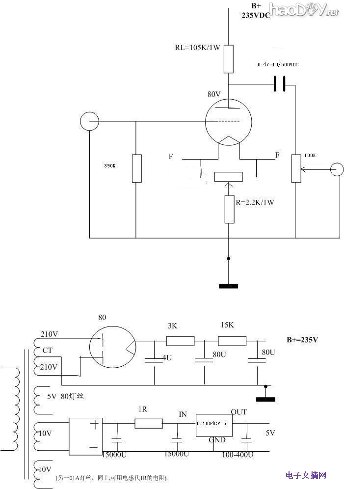
  在301工作点基本确定后,这台301前级花时间多主要是在改电源上,最开始滤波CRC,CLC都试过,在韵味十足声音背后总是有种说不出的乱、杂之感,其实交流声和MKF已经搞得很理想了。最后参考网上,特别是老外的一些胆稳压电路,试验了好几个版本后,现在最满意是这个小电流版本的稳压电路。其实就是重点试验稳压精度高、有负反馈的稳压电路,用EL86作调整管,EF86作取样,5651作85V的基准电压,电路变化最多是取样管的工作电压取的位置和帘栅电压的取法不同罢了。稳压精度和效果还令人满意,手上两只80管,一只基本不能用了,在机上两只整流管输出的电压相差70V,弱的这只输出270V,另一只好的340V,但随意调换这两稳压管,输出的电压在万用表1000V的档位上是一样的读数。市电变化5-10V,稳压输出的电压变动不超2V,这点变化可能是主是因为EL86和EF86的灯丝没有稳压电压而变化引起的。
  DIY功放最能明显改变机机的声音,除工作点外,就是电源了,一种电源出一种声音,稳压有稳压的声音,各人喜欢了,其它换线、电阻和电容变化当然也有变化。
  上个月DBH兄来广州,带给我一台他制作的无源牛前级,听过之后有点喜欢,牛前级的声音也是很平衡,声音柔顺,线条明朗,但还是没有直热前级来得丰厚、韵泽,如果在直热管加一个输入牛,是不是两者的优点兼而有之呢?!会不会是一人肥MM呢?!给301A前级加输入牛是要谋划一下的。
301前级

我DIY花时间最多的301A电子管前级

稳压部分特写

 我DIY花时间最多的301A电子管前级

内部布线很乱

我DIY花时间最多的301A电子管前级

DBH兄做的牛前级

我DIY花时间最多的301A电子管前级

顺便SHOW一下刚买示波器

我DIY花时间最多的301A电子管前级另外,手上有好几对EL86
最喜欢RCA的。另外,CCA兄送给我两只GEC A2134很喜欢,应该比EL86更好用,POWER专用,还没有空一试,因为与EL86要改脚位。其实调整管工作就是一只精密的半波整流管,对整流管二次整流,其实可以用很小的电容,两只电解主要是给EF86工作用的,稳压之后听电容也可以用得很小,这是试稳压管之前未想到的。可惜机壳太小,不然用电感配合稳压,可能声音是另外一种。

我DIY花时间最多的301A电子管前级

B+稳压

我DIY花时间最多的301A电子管前级
 

(责任编辑:admin)
织梦二维码生成器
顶一下
(0)
0%
踩一下
(0)
0%
------分隔线----------------------------
发表评论
请自觉遵守互联网相关的政策法规,严禁发布色情、暴力、反动的言论。
评价:
表情:
用户名: 验证码:点击我更换图片
栏目列表
推荐内容