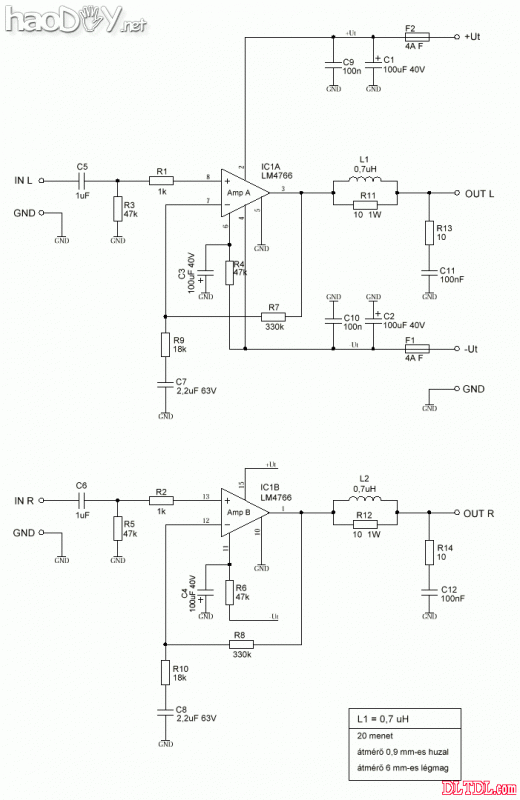
| 刚做的LM4766功放,这款芯片,貌似比较强大,40W,在TI被列入“序曲”系列 变压器有点儿小了,但是用了四个6800uF的大电容,也能跑的起来,变压器不发热的。 功放芯片发热比较厉害 下面是图: 芯片是TI上免费申请的,还申请了比较高端的430、AD和ARM芯片,TI还是比较大方的:     LM4766的包装:   芯片:   还有更高端的LM4780,60W的,引脚太多了,没法通用板上焊接了:   这个是焊好的成品,也没那么大功率的音箱让它跑,用了20W的喇叭试了试,效果还是可以的。#p#分页标题#e# 通电,一次就响了:         大电容:   背面:   小变压器,只有10W的: #p#分页标题#e#   最后,来张原理图:  | 

























