【参赛】便携 3DQ FM.SW.MW.无源.再生收音机
视频:
http://v.youku.com/v_show/id_XMTQ2OTc2Mzc3Mg==.html
  
设计概念:
想创作一架 时尚 便携 的 FM.短波, 中波 .无源.再生 两用 的 收音机.
因为家中不方便长时间放下 15 米天, 可以接上 大环.
到公园时可以用拉杆天线接磁环収听.
讯号弱时可用再生.
设计亮点:
1. 中波大环 用20毫米铁氟龙管 做 成一米直径的圈, 像绕磁环线圈一般在 外面 间绕6圈, 减低寄生电容.
2. 短波大环用 12毫 铜管屈曲成一个直径 1米 的 线圈 , 放近 FM 的拉杆天线时可增强FM 音量.
也可把它接入FM 线路的地线上与 FM 拉杆天线 一起用 增强FM 音量.
3. 简化再生线路, 只用同一组源极线圈.
4. 用源极线圈当天线耦合线圈, 付天调.
5. 机箱用 PP 小箱 減低损耗. 把 铜管FM线圈 和磁环也纳入其中. 版面简单.
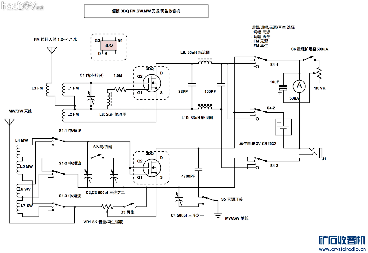
线路图:

组件參数:
S1 中/短波 选择
S2 调幅 高/低端 选择
S3 再生 副开关 付在 R2 可变电阻上.
S4 调频/调幅,无源/再生 选择
. 调幅 无源
. 调幅 再生
. FM 无源
. FM 再生
S5 天调开关
VR1 音量/再生强度,付开关S3. 当3DQ-S 对线圈电阻最小时S3 开路.
L8 用 1.5M 1/4W 电阻作骨架 0.07至0.1 毫米漆包线乱绕30匝
L9, L10 用 1.5M 1W电阻作骨架,0.07漆包线乱绕100匝.
C1 1pf-18pf 蝶型可变电容
C2, C3, C4 復旦三联可变电容, 每联500pf.
J1 用2x300 欧舌簧或助听器耳机串联
再生电池 3V CR2032
L1 用12亳米外径铜管做线圈 , 掘曲成一个外径120毫米的 C字形线圈 开口處相拒50毫米
L2 用1亳米镀银铜线 25亳米外径, L2 顺饶1圈 (相对于L1)
L3 外接拉杆天线阻矿匹配线圈, 用1亳米镀银铜线 25亳米外径, 顺饶1圈 (相对于L1)
此机的调幅部份可以接大环线圈, 也可接磁环线圈.
如果用磁环::
L4 用 175x0.04 李滋线 在 NXO100 37x7 磁环 內绕50 圈
L5 用 用 175x0.04 李滋线 在 L4 同一磁环上反绕10圈
L6 用1亳漆包线 在 NXO100 31x7 磁环 內绕 12 圏
L7 用1亳漆包线 在 L6 同一磁环上反绕 4 圏
如果用大环:
L4 用 660x0.04 李滋线 绕在1个 1米 直径 (用20毫米铁氟龙管 做) 的圈外面 间绕6圈
L5 用 660x0.04 李滋线 绕在同一个 铁氟龙管 做的圈外面反绕1圈
L6 用12亳米铜管屈曲成一个直径 1米 的 线圈
L7 用9亳米铜管屈曲成一个直径 0.5米 的 线圈
接收效果:
FM 方面, 结合10毫米铜管100毫米直径的FM线圈和蝶形可变电容, 减速旋钮,
基本都能清昕的收到所有在本地的FM台,因距发射站有15公里之遥音量比中波小很多.但比蚊声大多了.
波段开关S4 拨到 FM 再生, 此时 FM 音量 增强,收到所有在本地的FM台, 且音量大.
短波 方面:
利用12亳米铜管绕直径 1 米线圈能收到中国之声, 和一些東南亞电台, 声音忽大忽小.
波段开关S4 拨到 MW/SW 再生, 此时 短波 音量 大增,收到多个 短波电台, 且音量大.
利用15米天线接上短波磁环. 不用再生已能收到多个短波电台, 音量中.
中波大环测试:
利用用 李滋线 绕在 铁氟龙管 的 直径 1 米 大环 线圈能收到 本地强台声音大
波段开关S4 拨到 MW/SW 再生, 此时 音量 大增,收到多个弱台和东南亚中波电台 且音量大.
利用15米天线接上中波磁环. 不用再生已能收到多个中波电台, 音量大.
|
-
-
IMG_5529.JPG (59 KB, 下载次数: 5)
-
-
IMG_5530.JPG (39.75 KB, 下载次数: 7)
-
-
IMG_5531.JPG (36.74 KB, 下载次数: 4)
-
-
IMG_5532.JPG (44.02 KB, 下载次数: 4)
-
-
IMG_5533.JPG (52.49 KB, 下载次数: 5)
-
-
IMG_5540.JPG (38.96 KB, 下载次数: 4)
-
-
IMG_5541.JPG (41.45 KB, 下载次数: 5)
-
-
IMG_5584.JPG (45.03 KB, 下载次数: 6)
-
-
IMG_5585.JPG (69.44 KB, 下载次数: 4)
-
-
IMG_5586.JPG (60.69 KB, 下载次数: 4)
-
-
IMG_5559.JPG (54.43 KB, 下载次数: 5)
-
-
IMG_5560.JPG (49.37 KB, 下载次数: 4)
-
-
IMG_5561.JPG (56.3 KB, 下载次数: 6)
-
-
IMG_5562.JPG (59.62 KB, 下载次数: 4)
-
-
IMG_5565.JPG (38.75 KB, 下载次数: 4)

(责任编辑:admin) |