|
始於 1930 年創業的美國古老專業放影機大名牌 IPC ,英文全寫是 lntenational Projector Corporation ,素來以生產電影投影機的業務為主幹,當時在美國深得不少電影公司、戲院及公共機構 ---- 等樂於採用,兼且擁有一定量的市場佔有率。 IPC 在初發蹟的廿年間專注研制光學的機器 ---- 放影機,那麼有畫怎能無聲?當他們承接大型影視系統工程時,祇有邀請別家音響公司合力分一杯羹,直到五零年初才實行雙線發展,肥水不流別人田,自此就有了 IPC 自己品牌的擴音機。在當時從事電影業播放器材供應的公司,並不是 IPC 獨大,還有西電 Western Electric 和 RCA…… 等;祇不過是 IPC 在放影機方面獨佔熬頭,因此就易得別公司與 IPC 合作的機會,我們也留意到 IPC 在五零年初已經有命名自己牌子的擴音機,雖然型號款色不算多,但總算都是高質素且耐用可靠,也贏得膽機鼻祖西電的垂青。
有部份 IPC 的擴音機在名牌上指明是西電特許的, 圖 (1) licensed by Western Electri Company ,這 AM1080 就是好例子 圖 (2) 、圖 (3) 。在 IPC 擴音機系列中有 AM102 6 、 10127 、 1029 、 1031 、 1032 、 1033 、 1062 、 1080 。 AM-1080 可算是同系列中的「大哥大」,它有的特長和設計先天優利是可令其他兄弟羡慕或妒忌的;總之比較就是殘酷的;本文祇好將重點和焦點放在探討本機 AM1080 的設計優利上面,免得惹起兄弟不和。

|

圖(1)
|

圖(2)
|
|

圖(3)
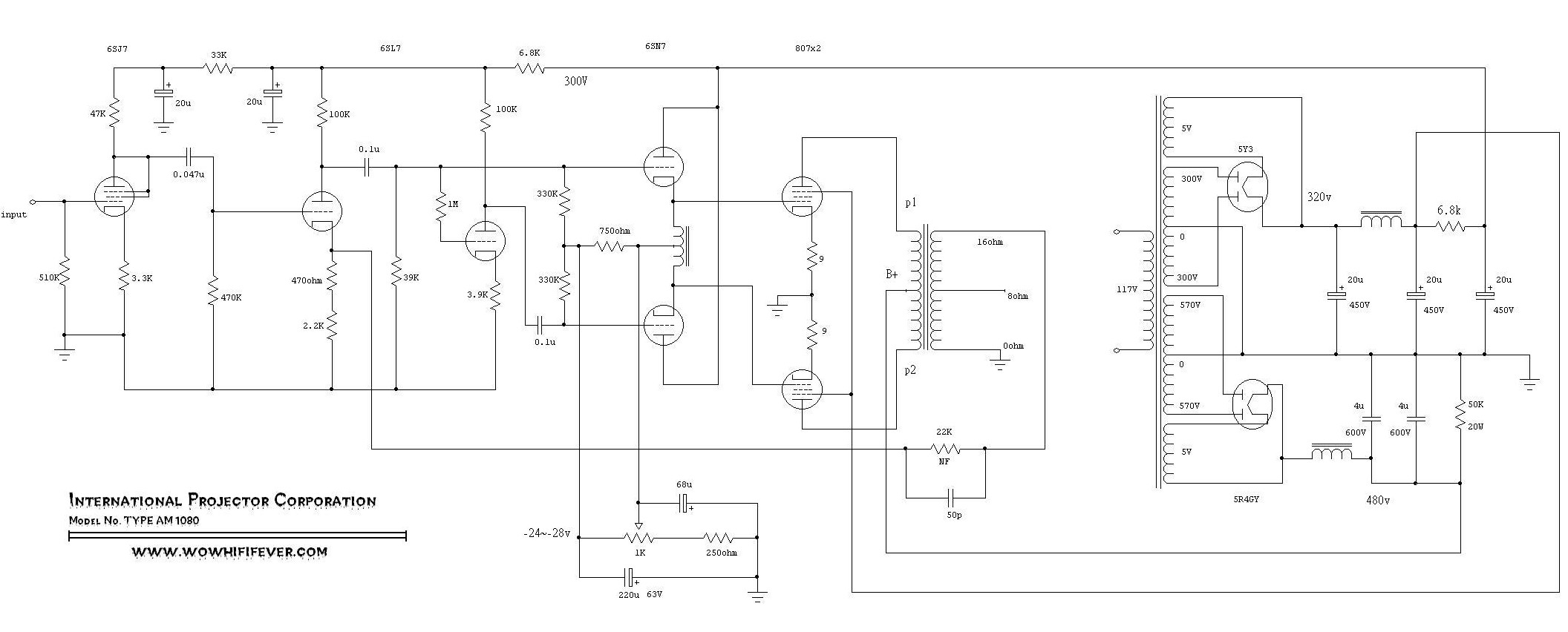
不知當年 IPC 廠的工程師或老闆可有前瞻五十多年後的今日, IPC 擴音機竟得資深 HI FI 發燒友愛戴,事實就証明了老古董 IPC 專業擴音機有恆久的實力,他們若仍在生,也應老懷安慰啊!筆者曾花了幾年時間去找 AM1080 的原廠線路圖,但仍不穫,祇有花點時間觀看機內零件接線 --- 自行手繪線路圖出來 圖 (4) , 從重量十足 AM1080 機頂看有四個變壓器, 圖 (5) 最大的變壓器有兩個,近輸出功率管的是輸出變壓器,另一個就是電源變壓器;還有扼流圖 choke 和交連推動變壓器。

|

圖(4)
|

圖(5)
|
|

圖(6)
電源供應部份:
我們看見的電源變壓器 ( 電源牛 ) ,除了在量感方面是超重量之外,結構性的線圈組正是它最大的特點 圖 (6) ,獨立多組高壓和燈絲線圈 。專業器材在特性測試上往往重視可靠和耐用;至於專業機輸出牛的音頻響應,通常是超越 HI FI 機的要求。看線路圖右邊是電源供應部份,有兩個整流管: 5R 4G Y 最高壓部份是單獨供應電源至一對功率管 807 的屏極。 5Y3 是供應電源給輸入放大管、推動管和 807 功率管的廉柵極之用。值得注意的地方是專業擴音機所用的,功率管屏電壓往往是比民用機為高,同時又能達到穩定和耐用的要求,這就是藝高人膽大?或是在設計上顧慮週詳和巧妙?不少初學的土砲友有常畏高症,是因為未全了解膽的特性;就是屏壓可以很高,而廉柵壓不能高。就以本機所用的 807 作為例子,如果廉柵電壓是 400V 的話,屏極不能高於 400V ,若 807 的廉柵電壓是 300V 或以下,那麼其屏壓可高達 600V 也仍算是安全。
這 AM1080 電壓變壓器次級最高壓是 AC 570V ,經 5R4 整流後過 choke , choke 之前不設濾波電容,而濾波電容只在 choke 之後,所得的有效電壓在有負載時約是 480v 。此舉雖算有點浪費能源,但所得出來的 DC 電壓是最穩定的,同時又減少了市電供應的瞬間波動電壓和干擾雜波。大多數設計平凡或省儉的擴音機,其輸入放大和推動部份的電源是從功率管所用的高壓電源 ---- 經π形電阻分級降壓來得到所需電壓的供電;但若功率管所用的電壓是比較高的話,π形電阻大幅度的降壓並不算是可取的,容易擊穿濾波電容和對訊號放大管有一定危險性。而且擴音機在大功率輸出時所引至的高壓波動 ---- 對前段管子的工作也帶來不穩定。
我們在設計上值得稱讚 AM1080 獨立分兩組高壓和整流,如果不介意製作成本的話,是全面的優點。請恕筆者在線路圖上電源牛處未有注明 6.3V 供電,相信大家已曉得放大部份的管子全是 6.3V 燈絲的, 5R 4G Y 的濾波電容是 4uF+4uF 600V 油質, 8uF 就已足夠了?獨立分級整流的另一優點就是玩味更濃,功率管用的整流和訊號放大部份的整流,可以選用不同牌子作個人口味調校;而且訊號放大部份的整流 5Y3 所工作的電壓和電流不算高,相對其耐用程度是比較高;對聲音影響的重要程度 也比功率部份的整流 5R4 為重要,應儘量選用高質素的 5Y 3 。
看線路圖,並聯著兩個 4u 600v 油質電容的 50k 電阻有兩個工作作用: (1) 當關機後,這電阻擔任將電容儲存的電能漏放,對使用者或修理技術人員減少危險性;更重要的是每當關機或開機時濾波電所有殘留的電量 ---- 對於再開機時整流膽重新提供的電能而產生互相沖擊,因有漏放電阻,對於整流管的耐用性也有提高。這 AM1080 內部主要零件都是原裝,唯獨是這漏放電阻已改換了新造的白色水泥電阻 圖 (7) ,雖然這漏放電阻對聲音影響不算太高;但對於古董機原裝的感覺打了折扣,而且新與舊不相配,視覺上也不美,幸好手上有少量 Mallory 線電阻 45K 20W 圖 (8) 這樣就簡潔俐落了 。
線路分析:
IPC AM1080 全線路連功率管共有四級放大,第一級的五極管 6SJ7 接成假三極接法 ---- 作輸入 AF 增益級。第二級 6SL7 雙三極管分擔訊號放大和倒相之功能,其第一組三極屏輸出是負相放大,另一組三極放大的柵極用一支 1M 電阻源取訊號自第一組三極放大的電容輸出,其 1M 高阻抗電阻是降低訊號強度來保持上波和下波的平衡度;訊號取自第一級放大的負相;而第二組三極自己本身因同是以屏極輸出,亦有 180 度反相的作用;因此第二組的屏輸出就是負負得正 ---- 所得的就是正相輸出。經過 6SL7 的倒相,已分了上波和下波訊號經電容阻隔直流 ---- 直接推動 6SN7( 推動管 ) , 6SN7 的屏極直接從電源 B+ 取電,沒有屏極電阻;不是一般常見的推動線路。
這 6SN7 的陰極是用一組抽頭的扼流圈 choke 來做陰極負載,當訊號從柵極輸入 ---- 令到屏極與陰極之間所流過的電流有所變化,這扼流圈就有如一般線路所用的陰極電阻的變動反應相近,所不同處就是扼流圈對於流過變動的電流在線圈之間產生自激反應,這種自激反應可將流過線圈間的電壓有放大作用,即是線圈在磁場內自激提升電壓;就有如光管的扼流圈將 220V 市電提升至數千伏,以至光管內所充的氣體得以被高電壓導通而發光。還有一點是 6SN7 以陰極推動扼流圈的聲頻失真較少於以屏極推動扼流圈,而且陰極推動輸出是正相位的。
以扼流圈代替電阻的好處是有訊號提升的作用,因此它在推動管的任務上是高能量的推動,不須交連電容、減少了交連電容在充與放電時的直流浪湧而影響功率管放大效能。扼流圈方式的交連推動亦可稱為交連牛推動,它的優點除了提升推動高電壓擺幅之外 正好避免交連電容漏電或交連電容承受高壓不足而被擊穿的可能性。雖然優點很多,但不多廠機採用這交連牛,原因是牛比電容貴和靚牛難尋,這 AM1080 的交連牛負起直接交連之責任外,更同時經交連牛提供負柵壓到 807 功率管 ---- 並可調節偏壓,就是一舉多得,妙絕!
負回輸:
AM-1080 的負回輸系統是由輸出變壓器 16 Ω端經 22k 電阻 將部份訊號引到 6SL7 第一級放大的陰極,其回輸量祇有 5db ,算是頗適度的負回輸。為何回輸電阻 22k 不是引到 6SN7 的陰極呢?在這線路結構看輸出牛 16 Ω到第一級 6SJ7 陰極,因多級相位轉換成了正回輸, 6SJ7 的陰極就不能作負回輸。從理論上說,若將 807 管柵極輸入與 6SN7 陰極的接線正與負相反轉接;又或輸出變壓器初級 P1 和 P2 與 80 的屏極,將其相位正與負反轉接,就可用到第一級 6SJ7 的陰極作負回輸了。不過因為取了全機的放大作為負回輸,其回輸量就高出 5db 很多了。看 圖 (9) 示波器顯示的波形,上圖波形是 1khz 的正弦波。圖中是抽離了 22k 回輸電阻。下圖是有使用原設的 22k 回輸電阻,其方波的凌震明顯增加。合適的負回輸量與方波凌震對聲音來說是好聽的,兼且有一定量的方波凌震其聲音空氣感也比較強,也可算人耳對聲音是感性化的 ---- 也是要聽討好的聲音。
(责任编辑:admin) |