|
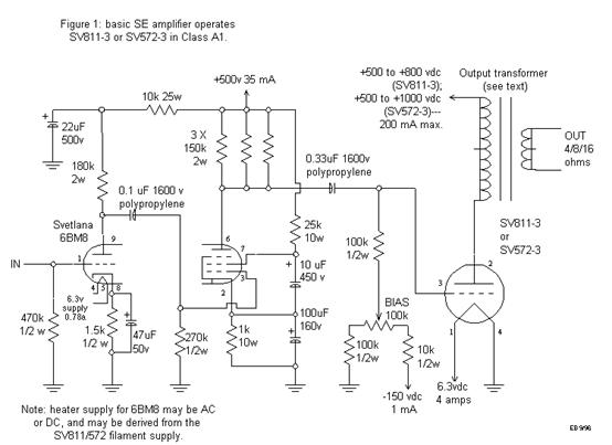
SV811-3裝機報告 前言:很久很久以前,突發奇想,裝了一台迷你的845單端管機。但是一切裝好以後, 又回復理智,1000V的高壓不是開玩笑的,直到最近…. 真空管:使用6BM8和SV811-3。6BM8是三極五極複合管,最近很紅,許多網站還賣 到缺貨。SV811-3是811A演進而來,而且以前全世界也只有SVETLANA有賣 ![]() (事實上,是SVETLANA請其他俄羅斯廠代工),現在已經停產了,雖然買得到,但不 好買。SV811-3的屏壓可到800V,放大因素為3.5,燈絲電壓6.3V,電流4A,大小 比300B略小一點點,但是管身線條造型倒是很漂亮,個人認為比300B好看。只要鍵 入6BM8和SV811-3,在網路上可以找到數不清的資料,這邊不多提。 線路:線路如下,是SVETLANA當初為了推SV811系列和SV572系列時,Eric Barbour發表的,共有三種。電壓放大是用6BM8的三極部份,推動管則是用6BM8 的五極部份,取其簡潔方便,也不會推不動功率管。 ![]() 第一種(見上圖)可以不用偏壓電路(自動偏壓或固定偏壓都不用,只要用放大因素較大 的管子就可以,如811-10,572-10)。 第二種是固定偏壓,電容交連(如下圖)。 ![]() 第三種是陰極直接交連,也是我採用的電路。 ![]() ![]() 如果有裝過管機,不管是DZ或是自已找電路,應該是一看就知道了。比較不一樣的地 方是,洩放電阻用的阻值較小,我想原因除了穩定電壓,也透過洩放電阻取得壓降, 6BM8才不會提早報銷。 零件:這一次的零件,機箱和輸出變壓器,電源變壓器(初級0-105V-115V,次級0- 400V/0.5A*1,0-6.3V/1A*2,0-6.3V/3A*1,0-CT-12.6V/6A*2,0- 260V/0.125A*1,組100W的KT88固定偏壓PP後級絕無問題),811-3是在東樺 行買的。機箱本體高6公分,寬22.5公分,深39公分(所以號稱迷你),本來看起來像 廢鐵,唯一的好處是輸出入端子、音量VR已經裝上,或者說我懶得拆,省下不少事 ,用鐵樂士噴一噴以後,似乎也還可以看。 一些dale電阻和管座是DZ買的,電容是向bem543兄買的,超值。 裝機:剛才說過,本來是裝845,而且都完成了,不過因為845管子和管座太大,機箱 又小,如果依照傳統的方式,6BM8在前,845在後的話,根本放不下。因此當初把 845放在前面,6BM8靠近變壓器,裝成845大頭機,結果內部配線相當混亂,這也 是我放了一年多,遲遲不敢上電測試的原因之一。 換成811-3後,問題解決大半。811-3管座和300B的管座是一樣的,不佔什麼空 間,輸入訊號經音量控制,接6BM8,再接811-3。雖然零件不多,也用了號稱可以 讓內部美觀的接線板,不過看起還是混亂,可見這和事前的規劃、技術有關,和零件 較無關。 ![]() 或曰配線看起來很工整,是的,因為上圖不是我的811-3內部,是東樺行6C33C單 端的內部,拿來這邊充充數。 811-3上視圖: ![]() 測試:如果全部完成再測試,萬一有問題的話,其實不好找BUG。 因此我的作法是6BM8部份完成以後,先用一個小揚聲器單體,以電容交連6BM8的 陰極輸出,如果正常,接上訊源可以聽到音樂(雖然不見得好聽)。第一次測試結果, 雜訊太大,原來是忘了接地,該接的地方接上以後,正常。 接下來,就是上真正的高壓電了。SV811系列最高可用到800V,SV572系列可用到 1000V,而且這些”類發射管”電壓用較高的話,會較好聽,受限於電源變壓器次級為 0.5A/400V,用陶瓷二極體串連橋式整流後(旁邊併15nF/1000V電容),大概在 560V至540V之間,勉強可用。 ![]() 上電以後,保險絲沒斷,也沒爆炸,還好。直流大概在數mv之間,但是因為811-3 是用交流供電,有一些交流啍聲,已經用100R的VR調整,可以調小,但無法完全解 決。 下圖是811-3單端機在PHILIPS的CD上。比較起來,就知道811-3單端佔地不大。 ![]() 裝機OK以後,再來是調偏壓。原來組裝845時,用了20K的VR,B+倍壓整流,可以 調出約負150V的偏壓,但是現在B+是540V,偏壓應是負100V左右,卻一直調不出 來,最後沒辦法,只好換100K的繞線十轉VR,每個要價NT$250,害我心痛不已, 不過終於調出正確的偏壓,再來就是試聽了。 初步試聽印象:搭配的是DZ的TQWT,DIRE STRAIGHT的CD。和原來KT88 PP比 起來,力道當然不足,但是高頻部份感覺很圓滑,很有BODY,和PP管機的聲音完全 不同。和印象中300B的聲音比較的話,中頻不是那麼有韻味,但是又比300B有力多 了,整體而言,還需要一些burn in和細部調整。 ![]() 一些感想:SV811-3的屏耗是65W,和300B(5V,1.2A,屏耗36W), 2A3(2.5V,2.5A,屏號15W)比起來,熱多了。開機一小時以後,811-3管身的溫 度約110度C,機箱最高溫的地方約60度C,似乎是高了一些,電路需要一些變動。 另外高壓整流本來是用GI的陶瓷二極體串連整流(川禾的老板說耐壓500V以上,但 400V整流以後是560V,只好串連(二極體上面印GI920F 339-D4,找不到DATA SHEET)。未來會改PHILIPS的超高速陶瓷二極體,4顆搞定,但811-3的燈絲不大 可能改直流供電,並非小氣習性使然,是內部和外部幾乎沒有空間。 6BM8是相當有意思的管子,內有電壓放大和小功率管,一根管子加DS的 5K10WOPT,加DZ的T30即可搞定,而且出力比5687單端大。如果聽久要換口味 的話,可以用6BM8推EL34或KT88,6L6。那一天又喜新厭舊,也可以用來推2A3 或300B,甚至805,813,845、211,大力推薦。 這次裝機,零件到齊至裝好,用了二星期(和管迷工坊的2A3SE比較起來,可見我不 大用心規劃零件位置)。811-3可以直接換572-3(石墨屏極,屏耗125W,承唐有出 售,2700/PC),出力可增加不少。雖然目前只是初步成功,但不考慮DIY的感情因 素,就聲音而言的話,還是很值得的。 ![]() ![]() ---------------END---------------- (责任编辑:admin) |



































