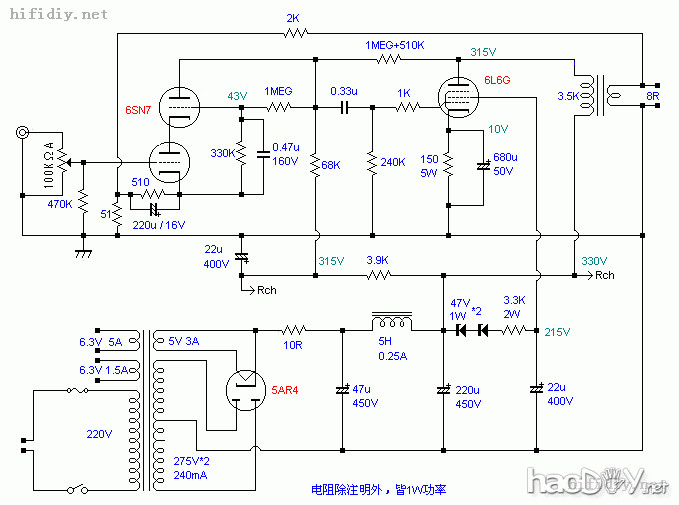
以前做过纯二的807,6L6,非常喜欢!! ,纯二所有管子都可以通吃,电源多几组电压,做些转换座就OK了,非常好玩的 ![]() 准备的管子, 807,6146,12E1转换座明天开始做,![]() 漏拍了6146 12E1, 12E1屏压 330V,屏流95MA,栅压230V 阴极电阻350欧![]() ![]() 机箱还没有喷漆,还差电位器,指示灯的孔没开,面板准备喷海军灰,其余捶纹银, 大家有什么好的建议也可说说 ![]() ![]() 电源,输出牛,扼流圈~~,都是英国片,用英国,和小日的无氧线饶的, 老外的漆包线确实比咱们的好很多,表面光滑,绝缘漆薄,线柔软,铜阻低,就是价钱有点小贵![]() ![]() ![]() ![]() ![]() ![]() ![]() J版的纯二,通用性非常强大,电源牛多几组电压,转换电压,阴极电阻就可以实现一机多功率管的玩发,非常好玩,可以聆听不同管子的声音~~~结合了手里的管和材料制作了这台机器 ,6V6/6AQ5,6L6,EL34,6146,807,12E1,KT88都可以用, 说下听感吧````平衡,通透,监听风格,类似皇冠~~~ 功率管排个名,第一名大家可能都没想到,冷门管12E1最好听,细腻,通透延伸好, 第二名807,第三6L6,第四,6146,第五6V6,第六,KT88,最后一名也比较意外,是热门管EL34,粗气,高频暗~ 先上外观,和内部图 ![]() ![]() 6AQ5/6V6 ![]() EL34 ![]() 6L6 ![]() 6146 ,转换座还在晒太阳,先来个摆位图 ![]() 807 ![]() 12E1 ,管脚几乎一样,只需把屏极引上来~~ ![]() KT88 ![]() 6550/KT88单端,输出功率13.5W
6L6/6P3P单端,输出功率7W ![]() EL34单端,输出功率8W 已取消,不推荐EL34管 807/FU7单端,输出功率8W |


,纯二所有管子都可以通吃,电源多几组电压,做些转换座就OK了,非常好玩的

12E1, 12E1屏压 330V,屏流95MA,栅压230V 阴极电阻350欧











J版的纯二,通用性非常强大,电源牛多几组电压,转换电压,阴极电阻就可以实现一机多功率管的玩发,非常好玩,可以聆听不同管子的声音~~~

























![[视频] 输出牛变压器绕制](/uploads/allimg/121012/1-121012101932L9-lp.jpg)






