最好的电子音响科技diy制作网站

haoDIY_音响电子电脑科技DIY小制作发明

当前位置: 主页 > 音响DIY > 功放DIY > 后级DIY >

全平衡、新甲类纯后级功放

时间:2012-09-23 22:30来源:hifidiy.net论坛 作者:wuziwen 点击:
这是一台双声道、全平衡、新甲类纯后级功放,每声道8输出120W,4输出200W。今年五月份已经做完,但一直没时间编辑文字,搁至今日。先上几张图,本人打字速度超慢,待我慢慢上,诸君莫急。 先说几句概念性的话:在论坛上常看到有人问什么是全平衡?在平衡式功
这是一台双声道、全平衡、新甲类纯后级功放,每声道8Ω输出120W,4Ω输出200W。今年五月份已经做完,但一直没时间编辑文字,搁至今日。先上几张图,本人打字速度超慢,待我慢慢上,诸君莫急。

全平衡、新甲类纯后级功放

全平衡、新甲类纯后级功放

全平衡、新甲类纯后级功放

全平衡、新甲类纯后级功放

先说几句概念性的话:在论坛上常看到有人问“什么是全平衡”?在平衡式功放中所说的“平衡”或“全平衡”,是指信号的传输方式。它是将信号分解成幅度相同、相位相反的两个信号,由两个相同或互补的放大器将信号放大,扬声器接在两个放大器的输出端之间,从输出形式上看是BTL接法。全平衡传输方式,从输入到输出的全过程中,信号不通过地线传输。通常我们说的“平衡”,或在有些普通功放中还带有平衡调节旋钮,这里所谓的“平衡”,是指把两个声道的音量(或增益)调到一致。此平衡非彼平衡。“非平衡”传输是以“地”为基准,信号是通过信号线和地线传输的。至于BTL功放和全平衡功放的区别,从输出端看上去是一样的,都是桥式接法。其主要区别在:从输入到放大的全过程中,看信号的传输是否与地线有关,既信号的负端是否接地。
以上概念不知是否说清,有大侠和高手敬请补充,请勿拍砖!
    闲话休提,言归正传。
    先说说设计思路:   
    平衡式放大器以其动态大、谐波小、频带宽、信噪比高、解析力强、输入阻抗高、输出阻抗低、直流性能稳定等诸多优点被高档功放采用。然而,平衡式放大器由于电路结构不同,其效果也不尽相同。有的平衡式放大器只用两个独立的放大器将平衡信号各自放大,在输出端接成BTL形式,如图1。这种接法是典型的反相(或同相)放大器的接法。其闭环共模抑制比等于1,它将输入端的共模电压直接送到输出端,并没有有效的抑制共模电压。对于电位器产生的联动误差,以及两个放大器的差异造成的信号不对称,也没有增进平衡和对称的能力。图2是由两个减法器构成的平衡式放大器,它的闭环共模抑制比等于开环共模抑制比,所以有很强的共模抑制能力。同时,由于两个放大器“你中有我,我中有你”,解决了放大器和电位器差异造成的信号不对称、不平衡问题。这种结构还可以将非平衡信号自动转换为平衡信号,无需增加非平衡—平衡转换电路,减少了由转换电路增加的噪声。晶体管的温度特性以及元器件误差造成的输出端直流电位漂移问题,靠直流伺服电路来解决。
    根据以上理念设计的整机电路结构如图3,这种平衡式放大,又有双直流伺服电路检测误差,在有些资料中叫“超平衡”放大器。

 

全平衡、新甲类纯后级功放



 

全平衡、新甲类纯后级功放


全平衡、新甲类纯后级功放



整机的完整电路如图4-1、图4-2所示。由于文件太大,传不上来,只好拦腰切断,看起来有点不方便了。
    图4中的IC1、IC2、IC3三块单元电路2008年12月在本站贴出过,现在也不知道沉到哪里去了。等明天准备好再贴。

图4

 

全平衡、新甲类纯后级功放



 

全平衡、新甲类纯后级功放




平衡(或全平衡)是对非平衡而言的,我们一般看到和使用的功放,其信号是从插座的正端(芯)和“地”(外壳)输入的,在放大器内部,信号电流要通过负载流回地线,由于地线上除了信号电流外,还有电源电流,它会在地线上产生电位差,这样容易产生噪声和干扰。平衡式(全平衡)功放的信号是从插座的正端()和负端()输入的,不通过“地”。在放大器内部,信号电流从“正”通过负载到“负”的流动,“地”线中没有信号电流。所以负载上只有纯粹的音频信号。

图4中的IC1、IC2、IC3三块单元电路2008年12月在本站贴出过,现在也不知道沉到哪里去了。为了有兴趣的朋友对电路有个完整的了解,重新编辑贴上。
一.           缓冲器(WH0502):
     缓冲器做过两个版本,第一个版本:用N沟道和P沟道低噪声结型场效应管构成互补输入级,N型和P型低噪声双极型管组成互补输出级。但由于N沟道和P沟道场效应管配对很困难,使得输出中点电位很难调到mV级,只好放弃。
     第二个版本如图5所示:输入级用同极性场效应管组成共栅—共源电路,VT3是VT1、VT2 恒流源。VT4、VT5 为互补推挽输出,选用双极性低噪声管。既是这样,六只场效应管也还需严格配对,输出中点电位调到5mV以下仍需反复几次。
     整个缓冲器动态大、噪声低,增益略小于1 。输入阻抗很高,对信号源影响小,对各种音源的适应能力强,能很好地满足高品质音源的要求。


图5--缓冲器

全平衡、新甲类纯后级功放

图6--缓冲器 裸片


全平衡、新甲类纯后级功放


二.           低噪声音频电压放大器(WH0503):
     电路原理图如图7所示。可以看出这是两个完全独立、互补、对称的放大器。
     我们知道,晶体管的电流放大倍数——即hfe并不是完全线性的,它随着Vce和Ic的大小而不同。我们在测试差分对管时,hfe都是在给定Vce和Ic的条件下测得的。然而在实际电路中,加在管子CE结上的电压Vce却是随着信号的大小而变动,因此使差分对管在动态工作时并不完全对称。特别是PNP 管,其特性曲线的斜率很大,动态时的hfe与测试时的hfe相距甚远。然而在共基—共射电路中,hfe随Vce不再变化,在图示仪上测试,可以看到输出特性曲线非常平直。从而保证了动态时差分对管的一致性,提高了电路性能。同时,共基—共射电路还具有较高的带宽增益积,使整个放大器的频带宽度得到延伸。所以,WH0503的输入级和电压放大级均采用了共基—共射电路。这是典型的三级放大电路,各元器件的作用和各级功能就不必细说了。
     前段时间买了本《音频功率放大器设计手册》看了看,据作者的研究,第二级----电压放大级,如果选用带恒流源负载的共射—共基式电压放大级并在输出级前增设缓冲器,可以使电压放大级失真降低到足以忽略的程度。
     由TL431构成偏置电压源,的确不错!随着温度的升高TL431的输出电压略有升高,而VD1、VD2、VD3(VD5、VD6、VD7)的结电压随着温度的升高而下降,二者相互补充,从而输出稳定的偏置电压。二小时内变化幅度小于5mV。
     模块用了三十只晶体管,工作电流约45mA左右。在35V以上的电压下运行时,发热是不容忽视的。为了解决好散热问题,模块采用陶瓷基片双面贴焊,60mm×40mm的铝散热器包封。如图8---图10所示。

图7--低噪声电压放大器电路图
全平衡、新甲类纯后级功放

图8--低噪声电压放大器 裸片1
全平衡、新甲类纯后级功放

图9--低噪声电压放大器 裸片2
全平衡、新甲类纯后级功放

图10--低噪声电压放大器外观
全平衡、新甲类纯后级功放

三.   偏置电压电路(WH0504):
     电路原理图见图11。该偏置电路是大家熟知的恒压偏置电路,其原理无须赘述。这种偏置电压电路是负温度系数,有利于稳定功放管电流。

图11--偏置电压电路
全平衡、新甲类纯后级功放

图12--甲类偏置电源 裸片
全平衡、新甲类纯后级功放

现在回到图4。
     平衡或非平衡信号是通过继电器K1选择的。其目的是为了在非平衡信号时,将缓冲器的9端(反相端)接地,以避免干扰信号从9端进入缓冲器。其实,我反复试过,既是缓冲器的一端不接地,也从扬声器听不到噪声的增加。
     缓冲器输出信号经输入电阻R1--R4进入电压放大器,无论输入的是平衡信号还是非平衡信号,电压放大器输出的都是平衡信号,由WH0503的7、8、9、10脚输出。电压放大倍数由反馈电阻R6(忽略R5)和输入电阻R1的比值决定。

     在功率放大器中,末级推动管基极的偏压方式决定了功放管的工作类型,为了让放大器兼有甲类放大的低失真和乙类放大的高效率,涌现出各种偏置电路,无论是哪种偏置方式,其目的都是让输出级功放管的基极电压随信号大小而浮动,使功放管工作时不出现截止过程。
    “超甲类动态偏置电路”有不少应用和介绍,而“新甲类同步偏置电路”,却很少。我第一次看到“新甲类同步偏置电路”已是20多年前的事了,在《高保真扩音机制作》一书中有详细介绍。但在此后几乎没看到厂机或DIY机的应用。这次在拟定设计方案前,我用多种偏置电路做实验,比较它们装配调试的难易程度和重复性,末级功放管基极偏压随输入信号变化的线性程度,以及对比它们的失真波形。
     超甲类动态偏置电路做过三个版本,从简单的2只管子到复杂的十几只管子的。感觉一:不易调整。由于对电路起主导作用的管子工作在微导通状态,分寸不好把握。感觉二:末级功放管基极偏压随输入信号变化,在信号较小和最大(以不失真为前提)的两头,线性度不好。
     同步偏置电路却有如下优点:一是线路简单,它由三个大家熟悉的恒压偏置电路和四只二极管组成;二是调整容易,它的调整和普通甲类(或甲乙类)一样,调整恒压偏置电压,即可改变功放管的静态工作电流;三是功放管的电流随输入信号变化的线性好;四是失真小。

     同步偏置电路的工作原理如图13虚线框内的部分所示,其工作过程是:无信号时,输出O点的电位为零。此时适当调整U1、U2和U3可使B点的电位低于A、C点的电位,E点的电位高于D、F点电位。二极管VD1—VD4均导通,VT5、VT7、 VT6、VT8的静态电流由U1、U2、U3共同决定。如果输入正信号,使A点电位升高,B点电位跟着升高,引起VT5、VT7的电流增大,VT7的发射极电流ie7在发射极电阻Re7上产生较大的电压降ue7。此时,如果输出级是单一偏置(U1)的普通乙类放大电路,便会因ue7的增大而使G点的电位高于O点电位,使VT8变成反向偏置而进入截止状态。但同步偏置电路里,U3通过VD4的耦合,使VT6基极的瞬时电位uf在随放大器输出电压Uo的升高而浮动时,其值总比Uo低一个值(U3减去VD4的正向压降)。也就是说,VT6、VT8在整个正信号输入过程,一直保持由U3提供的正向偏置,不会进入截止状态,避免了开、关情况的发生。这时由于输入正信号,D点的电位也升高,二极管VD3截止。由于ue7较大,使得C点电位低于B点电位,VD2也截止。输入负信号时A点、D点电位降低,VD2、VD3导通,VD1、VD4截止,VT5、VT7由U2维持足够的正向偏置,不会进入截止状态。可见,同步偏置电路是借助二极管的开关作用和恒定偏置电压U2、U3,使功放管不再出现导通--截止的开关过程。只要VD1-- VD4的开关性能比推动管和功放管好,开关失真便可克服。另外,为了抑制交越失真,VD1--VD4应选用低正向压降二极管,利用其接近平方曲线的正向特性,使输出级的推挽工作过程更接近线性。
     关于二极管的选用,我用2AP9、2AK7、1N4148、1N60P做对比试验:输入端送入一个正弦波,用双踪示波器观察输入、输出波形。只要适当调整U1、U2、U3使VD1—VD4处于导通状态(约流过1mA 左右的正向电流),输出波形都很光滑流畅,看不到开关失真和交越失真的迹象。分别调节示波器Y1、Y2增益,使输出波形与输入波形完全重合,把示波器的一踪置于倒相状态,得到输出与输入相减的波形——即失真波形,如图14所示。这种方法虽不能得到定量分析的结果,但完全可定性的说明问题。反复比较几种失真波形,1N4148的失真波形在小波峰处由一点点“尖”,不如其他几种平滑。而2Ap、2Ak的漏电流大、击穿低,决定选用1N60P。1N60P是低正向压降、高速开关二极管,1mA电流时的正向压降约0.2V左右,反向击穿45V。
     在本机中,U1由电压放大器WH0503内的恒压偏置电路担任,U2、U3由WH0504担任。调整图4中的RP1、RP2即可改变功放管的静态电流。
     推动管由两对2SC5171、2SA1930并联,每管静态电流约20mA。末级功放管用五对NJW0281G、NJW0302G并联(每声道十对),每管静态电流50--100mA,最大不失真输出时,每管工作电流达到400--450mA。

图13--同步偏置电压电路
全平衡、新甲类纯后级功放

图14--新甲类放大器失真波形
全平衡、新甲类纯后级功放
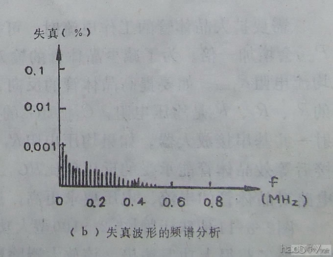
图15--新甲类放大器失真波形的频谱分析
全平衡、新甲类纯后级功放

图16--几种放大器的功耗比较
全平衡、新甲类纯后级功放


说说图4中的LDO—低压差稳压器。
    由于PCB板较大,电源引线很长,加之从36.5V稳压电源到印制板的电源接口处,引线也很长。在大信号下,信号谐波通过推动管集电极窜入电源,仅靠退耦电容不能完全滤除。满负荷输出时,在电压放大器WH0503的电源引脚处,可见50mVpp左右的二次谐波。虽然在听感上无明显差异,但由于没有好的测试设备,不能判断它对失真和噪声的影响有多大,心里总不实落。为此郁闷了好几天,也折腾了好几天。无奈想到了二次稳压。既是用TL317/337也能很好的消除这个谐波,但要浪费2—3V的电源资源。成品的低压差稳压器价格都很高。由TL431构成的低压差稳压器,过去在别的设备中用过,这次做了简化,效果不错。从成本角度讲,增加一级LDO远比增加一个补品电容小得多。
    图17是由TL431构成的低压差稳压器(LDO)电路图。该电源输出电流100mA时压差小于0.5V(实测0.35V),纹波峰峰值小于2mV(示波器观察)。调整R95、R99可改变其额定输出电流,发光二极管仅作指示用。由于电路比较简单,原理就不多说了。

图17--LDO
全平衡、新甲类纯后级功放

电源电路
     电源电路如图18所示,各声道独立供电。两只400W环形变压器,次级为两组28V、6A和两组38V、0.5A。大电流用快恢复整流二极管MUR1560(MUR1510以上即可)双桥整流,每组40000μF电容滤波。小电流用快速整流二极管FR207(FR202以上即可)双桥整流,TL317和TL431组成并联稳压电路。
    从Cb5之后就已经是一个由TL431组成的完整的并联稳压电路,为什么还要加TL317呢?只有一个理由:为了降低电源的噪声和纹波!比较图19a、图19b便可看到(示波器Y轴增益每格1mV),增加了TL317后,噪声和纹波降低了2.5倍。
    稳压电源额定输出36.5V,VTb1的CE压降1.5V,若输出300mA电流,Rb3上的压降为0.6V,这就要求TL317输出38.1V以上的电压。而TL317说明书给出的最高输出电压是37V,它能胜任吗?答案肯定的。输入48V,输出39V/300mA,连续工作8小时后测试,电压调整率、电流调整率以及纹波电压与输出36V/300mA时的基本一致。如果你想节约一点成本,取消VTb1、VTb2、VDb11、 Rb5也是可以的,纹波与图19b完全一样。但这时调整电压却非常危险,稍不小心就会烧毁VTb3。
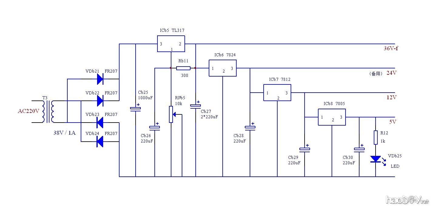
    辅助电源如图20示:40WE形变压器,次级38V/1A,稳压后36V、5V供继电器,12V供风扇。

图18--电源电路
全平衡、新甲类纯后级功放

图19a--不加317时的纹波
全平衡、新甲类纯后级功放


图19b--增加317后的纹波
全平衡、新甲类纯后级功放

图20--辅助电源
全平衡、新甲类纯后级功放

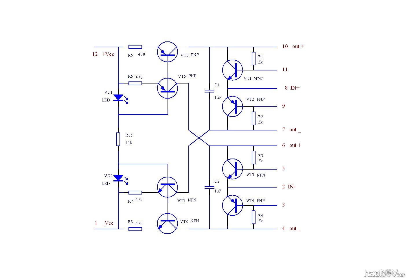
保护电路   
     原本并没打算加保护电路。因为静态时输出端对地直流电位小于±2mV,不加延时,扬声器也很安静。但由于10对管子的位置就基本决定了PCB板的长度,画完主要电路后,板上有很大富裕空间,就把保护电路加上了。这一加倒搞复杂了,用了二块μPC1237。一块用于控制扬声器,一块用于控制主板电源。
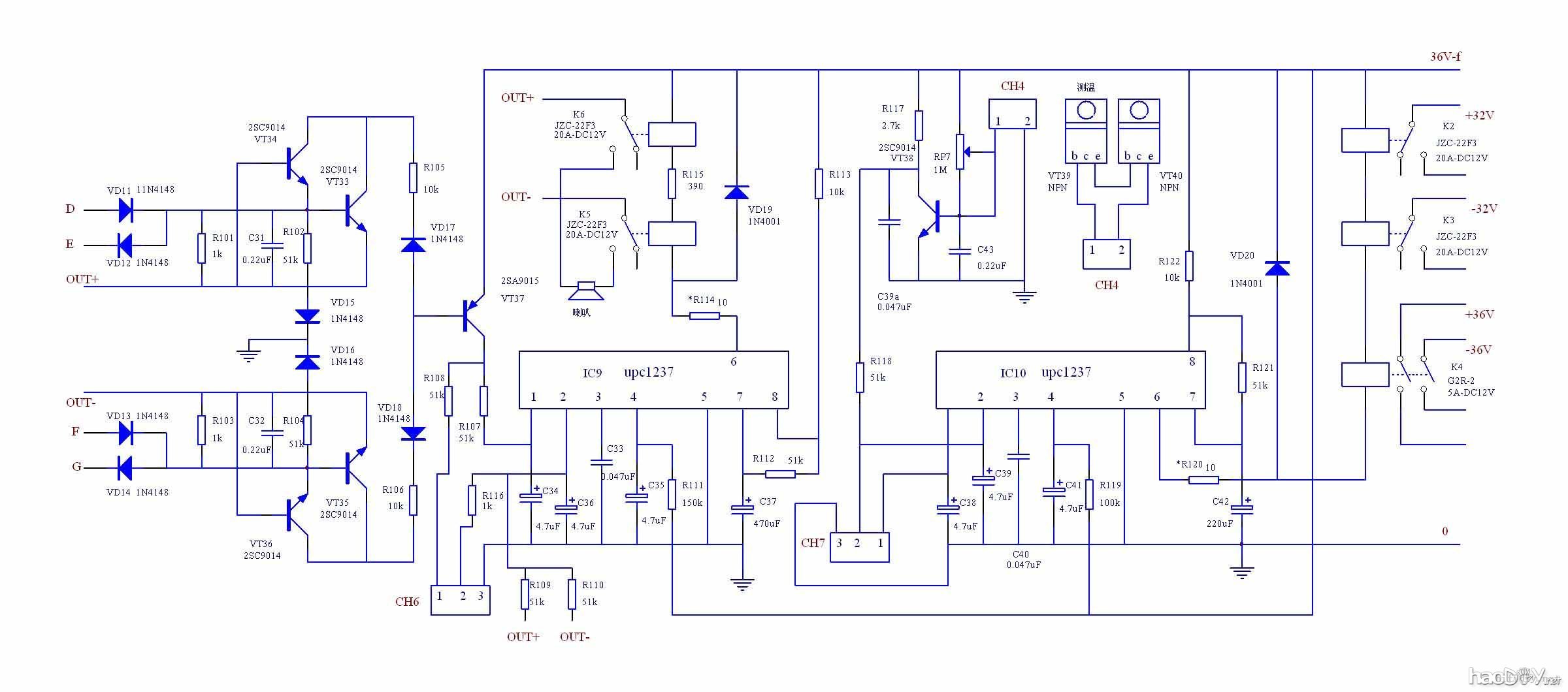
    所具备的保护功能有:1. 开机延时接通主板电源和扬声器;2. 关机先切断扬声器然后切断主板电源;3. 输出端对地直流电压超过±1.5V时,切断扬声器和主板电源;4. 功放管任意一管电流超过10A时,切断扬声器和主板电源;5. 功放管散热器温度达到80度左右时,切断扬声器和主板电源;6. 输出产生严重削波时,切断扬声器和主板电源。电路图见图21。μPC1237的功能和应用多有资料介绍,此处不多赘述

图21--保护电路
全平衡、新甲类纯后级功放

PCB

图21--主板PCB
全平衡、新甲类纯后级功放

图22--电源版PCB
全平衡、新甲类纯后级功放

这样的图实际上看不清楚,还是看下面的实物照片吧。
    印制板在交付厂家前,自己做过二版,尽可能做到元器件排列整齐美观,布线规矩合理。但电子产品的设计大都是在两难中搞折中,差不多即可,难说完美二字。
    印制板用基板2mm厚,原要求覆铜皮100μm厚,厂家做成了75μm,只好作罢。单面覆铜板虽然产生了较多的跨接线,但有利于DIY折腾。
    PCB设计中考虑了“新甲类”、“甲类(甲乙类)无大环路负反馈”、“甲类(甲乙类)有大环路负反馈”三中类型的兼容,以适应不同类型放大器的比较和选择。印制板焊接面有八组方形焊点,在元件面对应位置印有A、a;B、b;C、c1、c2、c3;H、h1、h2字符,这些方形焊点的不同连接,构成不同类型的放大器。
    大电流地线、电压放大级(稳压电源)地线、辅助电源地线,以及信号地、输出地在PCB版上都是独立走线,最后到机壳底板的接地点汇合,
     跨接线大部分长度和0.5W电阻的长度一样(12.7mm),用Ф0.8mm的裸铜线折制,主板和电源板的大电流引线,大都在5mm宽,且镀了2mm宽的锡,在焊接面又衍焊了一根Ф1.5mm的裸铜线,如图23、图24。

图23--主板焊接面
全平衡、新甲类纯后级功放

图24--电源板焊接面
全平衡、新甲类纯后级功放


只是为了“低碳”啊,既是新甲类,音量开到“很大”,但不是震耳欲聋的程度,估计有十W左右吧?四小时后,老婆说可以“摊煎饼”。改成甲类很方便,PCB上留有甲类的接点。以后有时间再试听。



材料选择
      我对元器件的选择原则是:唯真不唯补。只是这个“真”字的确难求。无论是网上还是市场上买的东东,都要逐一检测,最好在它的(略低于)极限条件下运行一下,以免上机后反复撤换。
     电阻:金属膜,误差小于1%,主板用0.5W,电源板除二只是2Ω/3W外,其余为0.25W。最后上机是DALE,是作对比试验留在板上了,倒不是听出了什么差别。只因我所具备的硬件----音源、音箱、听音环境,软件----耳朵等条件不“顶级”,难分一、二、三。
     电容:10000μF/63V电解电容是“松下”,其余电解电容是“尼吉康”,薄膜电容用威马,均为普通级别而非“补品”。
     大功率管:用2SC5200 / 2SA1943,和 NJW0281G / NJW0302G 都试过。只是觉得2SC5200 / 2SA1943更耐折腾。试验中折腾坏5对NJW0281G / NJW0302G ,5200和1943没坏一只。最后留在机上的是NJW0281G / NJW0302G。
     继电器:大电流继电器用福特JZC-22 F3 ,它的最大转换电流20A,可承受80A的浪涌电流,镀金触点。由于图4中退耦电容C19、C21的充电电流很大,K4也应选择能承受较大冲击电流的继电器,否则,断电后触点不易释放。本机选用欧姆龙G2R12V双触点继电器。K1是西门子DC5V2A双触点继电器,型号是V23079A1001B301,要是用DC12V的,倒可省去一组5V辅助电源。
     散热器:买佛山“昊然”的,音响材料网上有卖。整体铝型材,长450mm,高250mm,厚75mm,基板厚15mm。重10kg。二片花去了我近900两银子(去年的价格)。
     变压器:环牛是四川崇山恒达定做的。参数上文说过。
     220V输入端用了一个250V/8A滤波器,是拆机旧货。

装配与调试
      有兴趣看贴到了这层楼的人,已是无需再看如何如何焊接之类的话了。直接上几张照片吧!

全平衡、新甲类纯后级功放

全平衡、新甲类纯后级功放

全平衡、新甲类纯后级功放

全平衡、新甲类纯后级功放

调试也只能择其要点简叙。几天来,打字以及转换图片格式,让我有些坐不住了。
     36.5V稳压源:将3W 2Ω的Rb3换成0.5W 30Ω左右,RPb3调整到约8k左右
的位置。检查焊接无误即可通电。调整RPb1,在Rb3输入端电压为38.5V。调整RPb3,使输出电压达到36.5V。Rb3换回3W 2Ω电阻。待装在散热器上后再仔细统调。额定电流300mA,电流调整率小于1%。整机在最大输出时约需270mA。
      四组大电流电源也应分别通电检查,输出空载电压约为37V左右。检查一下只为别装在散热器上再拆下来,16只管子拆一次很麻烦。
      主板焊完除模块和大功率管之外的其它元件后,先调整缓冲器(12V)、直流伺服IC(12—15V)电压,以及低压差稳压器电压。调整RP5,使LDO输出36.0V。接入360Ω负载,电压下降应小于1%。否则改变R95的阻值。R95不宜取值过大,以免烧坏VT30。模块需50mA左右的电流,100mA的额定电流应是绰绰有余。
     保护电路的调整:VT39、VT40焊好后接入CH4,引线要用耐高温绝缘导线。接通36V辅助电源,调整RP7,室温下IC10的2脚电压调到0.45V左右,加热VT39、VT40并监测其温度,80度左右时继电器触点释放,否则应调整RP7,重新设定室温下IC10的2脚电压。验证开机关机时继电器触点是否吸合或释放;在“OUT+”、“OUT-”端和地之间接入1.5V—2.5V(–1.5--–2.5)电压,验证继电器触点是否释放;过流保护的验证是从D、F点(VD11、VD13正极)和输出端之间,接入5V可调电压,从E、G点(VD12、VD14负极)和输出端之间,接入–5V可调电压,慢慢调整电压,看继电器触点是否释放。连接CH6和CH7,重复以上验证。温度监测要等大功率管固定在散热器上以后,再仔细调整。若要调整过流保护起始值,可改变R101 、R103的阻值。
     焊好IC1、IC2、 IC3,按甲类无大环路负反馈方式,从R25与R26、R27与R28
的节点处连接反馈电阻,检查IC2的7、8、9、10脚对地电压应为1.45V—1.5V,8、9脚为正,7、10脚为负。调整RP1 、RP2,R25--R28上的压降约为0.65V为宜。若有示波器和信号源,观察R25与R26、R27与R28的节点处,有无自激、噪波大小以及输出波形。记得检查完后拆去以上焊接,恢复焊点原状。
    焊好大功率管,将其固定在散热器上,接通电源,触摸各大功率管有无过热现象。若正常,3--5分钟后调整RP1 、RP2,使大功率管射极电阻上的压降为0.02V左右,各射极电阻上的压降会有差异,如果大功率管配对好,差别一般在5mV左右。待散热器微温再调整一次。在正负输出端之间接8Ω100W负载,输入端加1kNz音频信号,示波器观察输出信号。逐渐加大输入信号,射极电阻上的直流电压也在不断上升,这说明“同步偏置电路”已起作用。直到最大不失真输出时,射极电阻上的压降约0.09V左右。将输入信号回调四分之一,开机“烧”着,监测散热器温度,到80度时调整RP7,让温度保护起控。考虑到散热器的温度梯度,功放管温度会略大于80度,但不会超过90度。大功率管静态电流和温度保护的调整,可能需要反复几次才能搞定。

全平衡、新甲类纯后级功放

全平衡、新甲类纯后级功放

关于接地
       1.  音频功率放大器的地线和在低板上的星形接地“点”的处理,也是论坛上经常讨论的问题,无论理论还是实践都有很多好帖子。这里只说说本机在制作过程中遇几个问题以及处理方法,供交流和借鉴。
     2.  原打算将大电流的地线和正负电源线直接连接到主板的接线端子,地线不汇集到底板的接地“点”。结果发现,继电器吸合后立即释放,没想到会有如此大的影响。
     3.  将大电流地线接到底板有二种接法,如图31。按左图接地,耳朵距音箱20cm
可闻“嘶嘶”声;按右图接地,耳朵需贴在音箱上才可听到轻微“嘶嘶”声。电压放大级的稳压电源的接地点也如右图处理。
      4.  前面说过:将所有的地线,在机壳底板的接地点汇合。在实践中真真做到
“一点”接地,也有让人郁闷的时候。机箱很大,所有地线引入“一点”时,由于线长、线多,显得很凌乱。本机是在变压器屏蔽罩的两头接地,然后将二点用二根10mm电缆的屏蔽层连接。(没找到合适的铜板啊!)如图32。效果也不错。

图31--接地点的处理
全平衡、新甲类纯后级功放






关于补偿电容
      图4中的补偿电容C1 、C2不加也看不到任何振铃现象,但有一点高频过冲。增加补偿电容后,能改善高频过冲,如图33a—33e,但会影响转换速率和频响。8Ω负载,70W测试幅频特性,5pF时从70kHz—100kHz下降0.6dB,10pF时60kHz—100kHz下降0.9dB。本机折中取10p。
    以下图中的测试频率为10KHz。
    测试用的方波信号是用555电路做的整形电路,输入低频信号发生器的正弦波,整形后得到的。所以输入信号的前后沿都不理想,只能作参考而已。
    把输入输出信号重合后观察,15KHz以下完全重合,20KHz略见相移,也就是有一条亮线的宽度吧。50KHz可见明显相移。

图33a--无补偿
全平衡、新甲类纯后级功放

图33b--5p补偿
全平衡、新甲类纯后级功放

图33c--10p补偿
全平衡、新甲类纯后级功放

图33d--15p补偿
全平衡、新甲类纯后级功放

图33e--20p补偿
全平衡、新甲类纯后级功放



总装
      变压器屏蔽罩是废旧市场掏得1mm厚镀锌铁皮,自己敲打的。它的另一个功能是支撑电源散热器。电源散热器宽120mm,长350mm,是三小块拼接的。不过后来发现,不应该把大电流整流管的散热和稳压电源的散热连在一起,这样拆装不方便。
    大功率管散热器是长450mm,宽250mm,厚75mm的整体铝型材,可直接作机箱侧面板。用20mm×30mm、厚3mm的不等边角铝,做两个247mm×310mm的框架,如果做成430mm的标准机箱,容积也是够用的。角铁的成本低很多,太硬,做出来精度和平整度很差,偶做了一对,废了!
    上下低板1mm后镀锌铁皮,后面板3mm后铁板,太重了!有米还是铝的好!前面板10mm厚铝板,太贵!真想把它做成木头的!
    把手暂缺。
    重:40Kg,可能过了。
    故障指示是多谐震荡器控制的LED,多谐震荡器有μPC1237的6脚控制。图就不上了。
    按图34—图39的次序装配。作最后的检查、调整。剩下的那点事就不用说了,OK!

全平衡、新甲类纯后级功放

全平衡、新甲类纯后级功放

全平衡、新甲类纯后级功放

全平衡、新甲类纯后级功放

全平衡、新甲类纯后级功放

全平衡、新甲类纯后级功放

全平衡、新甲类纯后级功放

 
机内有三个风扇,后面板那个是80*80,电脑电源用的那种。主要目的是降低机箱的温度。由于使用了并联稳压电源,长时间运行,电源散热器的温度还是比较高的。二个架在模块上的是60*60,电脑CPU用的那种。如果电压放大器电压在正、负36V一下,也就是输出功率100W一下,是可以不用的。如果输出功率做到四五百W,电压放大器电源用正、负40——48V,就必须加风扇了。原想把这二个风扇搞成自动的,——就是只有模块温度升高到70度左右才打开,由于没时间,暂时搁置了。
    三个风扇都是双速带轴承的,用低速那一档,声音很小,站在机箱前,不是刻意去注意,几乎听不到声音。风扇电源是独立的(辅助电源),所以干扰不会通过电源串入信号通道。


全平衡不仅仅是能提高线性,它的动态、信噪比、共模抑制能力、输入阻抗、输出阻抗都可以得到很大的改善。


多管并联的应用,其目的原是为了提高输出电流、降低输出阻抗,以获得较大的推动力。同时,也提高了阻尼系数,使之对扬声器有更好的控制能力。但多管并联的好处远不止于此,首先:在相同输出功率下,多管并联,每管的工作电流小,因而热噪声小这是不言而语的。其次:晶体管的放大倍数与集电极电流的关系并不是“全程”线性的,大功率管尤为突出。每管工作电流小,容易使放大倍数处于其特性曲线的线性区内,解决了晶体管参数因工作状态变化而呈现的非线性变化。第三:有人研究:多管并联的“交调失真极度减小,流过平滑滤波电容的纹波负担大大减轻。”至于对音质的影响,有资料是这样说的:“音质甘纯,柔美自然,细腻纯真,极具音乐表现力”。


最近觉得4页图21--保护电路中的温度检测部分不很理想。一是调整麻烦,要反复多次;二是由于原图中VT38的温度效应,致使温度控制不准。今天重新设计了一款,经过试验,效果比较理想。将图附上,供坛友参考。
变更--图21-保护电路
全平衡、新甲类纯后级功放


图5把2只场效应管的极性画反了,现更正如下:
全平衡、新甲类纯后级功放
(责任编辑:admin)
织梦二维码生成器
顶一下
(27)
96.4%
踩一下
(1)
3.6%
------分隔线----------------------------
发表评论
请自觉遵守互联网相关的政策法规,严禁发布色情、暴力、反动的言论。
评价:
表情:
用户名: 验证码:点击我更换图片
栏目列表
推荐内容