|
在網站內收集了不少的電路圖,本來網站成立的目的是為了能維持我對電子的熱愛,而且又能分享一些收集來的電路,讓一些DIY的同好有個資料的來源,如果大家有心應會發現,許多的電路圖都比別人的清楚,因為我花了時間去修正部份的圖,自從前幾天有人打電話來問我有沒賣套件? 我才開始再撥出時間,動手實做驗證電路,設計套件。如果大家有記憶,有一個”小型身歷聲耳機放大器(NE5532)”的電路圖,這是一個來自德國的電路,零件數量極少,就從它開始吧。許多人對音樂的愛好非常,但礙於經費及經驗,而對DIY裹足不前,為了圓一下部份的小音響迷的夢,我試做了前面說的那個電路,先用萬用板做了一個聲道,沒幾分鐘就做好了,
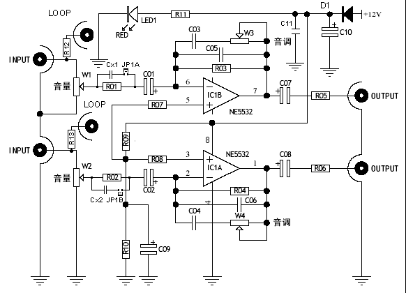
這個電路其實是一個在德國賣得不錯的耳機放大器,網路上的評價也不錯,但對耳機放大器而言好的耳機的好壞在其中扮演的角色卻不容勿視,我用CD ROM的AUDIO輸出做為音源,用我的SONY MD所附的中等耳機來試機,發現這個電路的功率雖不大,但聲音很耐聽,只是我個人覺得好像高音的表現平平,再以普通的耳機試聽看看,高音更是不行,以我的經驗,一般的耳機跟高級的耳機最大的差異並不是一些廣告名詞中常看到的X-BASS重低音之類的,最明顯的反而是高音部份能不能清楚的表現,而又不會過度,基於不是每個人都買得起好耳機的理由,我把電路做了一點點的修改,讓我們可以在還沒買得起高階耳機時就可以聽到較完美的高音,而且當你買得起時又可以還原電路的本色。修改後試聽,真的馬上有不一樣的感覺,用我的中等耳機就有這種效果,當你完成後也可試試,裝上JP1A及JP1B後跟未裝上時的差異。除了這個明顯的差別外,因為電路大還包含了音質調整(TONE CONTROL),也可隨時調整自己喜歡的音質。以這些材料的成本來說,真的是物超所值,就像現在電腦雜誌中常的的高C/P值,也不知原廠為何賣得那麼貴,這個電路所用的OP AMP是NE5532,其實有許多其它的OP也不錯,看個人的喜愛,所以OP的位置使用IC座,你可以試試別的OP或是廠牌,如TL082、OP2134等…替換看看。 電路板也設計好,自己也完成了一個成品,為了符合安裝的便利性和電路板的設計,零件的選擇費了不少的功夫,例如大、小耳機的插座、RCA輸入端子等… ,另外為了保持Hi-Fi的品質,電阻選用金屬皮膜的電阻,並加上一個藍色的LED做為電源指示,電源輸入從外部經插座輸入,所以套件中並不準備包含整流變壓器,自己看看有沒有以前用過而現在不用的電源整流變壓器只要電壓輸出介於12~18V間,電流在300mA以上的就 可以了,我自己就時常在社區的回收垃圾中撿到。 ◎以下是修改過的電路圖,原圖可至電路收集區下載比較看看有什麼不同? ![]() ![]()
經過了一番努力,做成的作品,尤其是零件庫的設計花了最多的時間,但成果還算不錯,畢竟成本這麼少的情況下就能有這樣的音質,算是值回票價了,我會多做幾片電路板,但我們數量不足請工廠製做,只好自己手工製作,自己鑽孔,加上零件成為套件,分享給DIY族們,節省你們一些時間.費用我還沒計算,但我估算不會超過NT$400元,當然郵寄費用你們要自己出了!
(责任编辑:admin)![]() ![]() 零件配置如下: ![]() 由於上圖RCA座有時買不到,下面又改了一個LAYOUT適合使用另一型4個RCA插座的電路板,請參考。 ![]() |
||||||||||||||||||||||||||||||||||||||||||||||||


這個電路其實是一個在德國賣得不錯的耳機放大器,網路上的評價也不錯,但對耳機放大器而言好的耳機的好壞在其中扮演的角色卻不容勿視,我用CD ROM的AUDIO輸出做為音源,用我的SONY MD所附的中等耳機來試機,發現這個電路的功率雖不大,但聲音很耐聽,只是我個人覺得好像高音的表現平平,再以普通的耳機試聽看看,高音更是不行,以我的經驗,一般的耳機跟高級的耳機最大的差異並不是一些廣告名詞中常看到的X-BASS重低音之類的,最明顯的反而是高音部份能不能清楚的表現,而又不會過度,基於不是每個人都買得起好耳機的理由,我把電路做了一點點的修改,讓我們可以在還沒買得起高階耳機時就可以聽到較完美的高音,而且當你買得起時又可以還原電路的本色。修改後試聽,真的馬上有不一樣的感覺,用我的中等耳機就有這種效果,當你完成後也可試試,裝上JP1A及JP1B後跟未裝上時的差異。除了這個明顯的差別外,因為電路大還包含了音質調整(TONE CONTROL),也可隨時調整自己喜歡的音質。




























