最好的电子音响科技diy制作网站

haoDIY_音响电子电脑科技DIY小制作发明

当前位置: 主页 > 音响DIY > 功放DIY > 前级DIY >

秀一下我的DIY自制作的lp黑胶唱放唱头放大器

时间:2012-12-28 16:03来源:bbs.hifidiy.net 作者:文招 点击:
电路是仿小日本YAMAHA的 下载 (104.46 KB) 秀一下我的DIY唱放 2005-1-2 20:40 下载 (62.25 KB) 秀一下我的DIY唱放 2005-1-2 20:41 电源就是一般的LM317,LM337,第一级先在分体盒中稳定双20V,第二级再在主放大的盒子中还用LM317,LM337稳定双15V

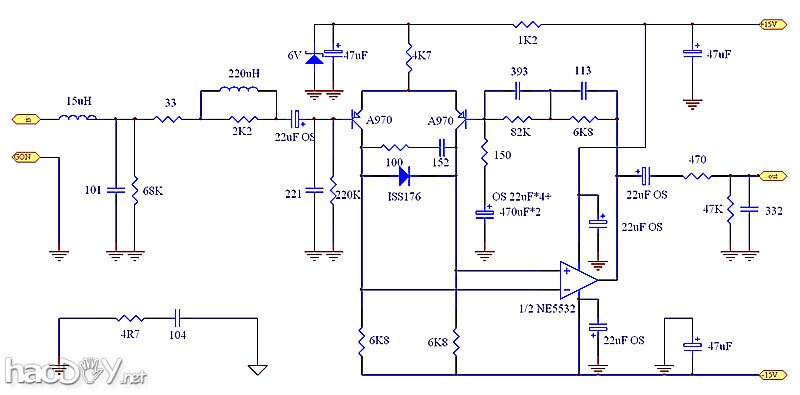
电路是仿小日本YAMAHA的


秀一下我的DIY自制作的lp黑胶唱放唱头放大器
下载 (104.46 KB)
秀一下我的DIY唱放
2005-1-2 20:40


秀一下我的DIY自制作的lp黑胶唱放唱头放大器

秀一下我的DIY自制作的lp黑胶唱放唱头放大器

秀一下我的DIY自制作的lp黑胶唱放唱头放大器


秀一下我的DIY自制作的lp黑胶唱放唱头放大器

秀一下我的DIY自制作的lp黑胶唱放唱头放大器

秀一下我的DIY自制作的lp黑胶唱放唱头放大器

秀一下我的DIY自制作的lp黑胶唱放唱头放大器

秀一下我的DIY自制作的lp黑胶唱放唱头放大器

电源就是一般的LM317,LM337,第一级先在分体盒中稳定双20V,第二级再在主放大的盒子中还用LM317,LM337稳定双15V

秀一下我的DIY自制作的lp黑胶唱放唱头放大器

秀一下我的DIY自制作的lp黑胶唱放唱头放大器

秀一下我的DIY自制作的lp黑胶唱放唱头放大器

秀一下我的DIY自制作的lp黑胶唱放唱头放大器

秀一下我的DIY自制作的lp黑胶唱放唱头放大器

秀一下我的DIY自制作的lp黑胶唱放唱头放大器

(责任编辑:admin)
织梦二维码生成器
顶一下
(2)
100%
踩一下
(0)
0%
------分隔线----------------------------
发表评论
请自觉遵守互联网相关的政策法规,严禁发布色情、暴力、反动的言论。
评价:
表情:
用户名: 验证码:点击我更换图片
栏目列表
推荐内容