欢迎光临haoDIY - DIY制作从这里开始!

diy音响功放音箱胆机电子单片机电脑科技小发明机器人制作_haoDIY

haodiy微信
当前位置: 主页 > 软件下载 > 电路图资料 >

金封hood jhl 1969功放 比较完美,带喇叭保护板 PCB文件

软件类型:国产软件 授权方式:共享软件 界面语言:简体中文 软件大小:0.09 MB 文件类型:.rar 运行环境:Win2003,WinXP,Win2000,Win9X 软件等级:★★★☆☆ 发布时间:2013-03-10 官方网址:http:// 演示网址:http:// 下载次数:
软件介绍
喜欢的可以下载做热转印,期待好消息希望大家玩得开心!

谢谢香辣匠兄的宝贵意见~~~
这块板子有Yufei的板子的影子,在此一并谢过!

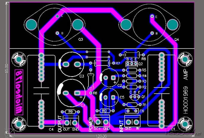
简单说明:

1,电源线,底线,还有输出线宽4mm,加了3mm宽的线可以补锡
    其余的线是1.5mm和2mm宽。

2,基本上对称的两张板, 尺寸是120mm*85mm*2

3,仅可以用金封管

4,每块板有两个跳线,我对跳线没偏见,我一般优先考虑优化布局和走线

下面是PCB图片和热转印的资料 PDF格式,A4纸大小,包含了TOP层丝印和底层铜箔,底层的已经镜像了

PCB图.PNG


~~~~~~~~喇叭保护板~~~~~~~~

Picture.PNG

底层可以加锡的




 

线路图.jpg


镀金板经典hood 1969发烧级hifi小甲纯甲类功放板diy散件套件成品
镀金板经典hood 1969发烧级hifi小甲纯甲类功放板diy散件套件成品
¥28.50


下载地址
下载说明

因为下载很占服务器资源,网站运营成本很高,所以软件全部限制为会员下载,请大家理解和支持

☉推荐使用第三方专业下载工具下载本站软件,使用 WinRAR v3.10 以上版本解压本站软件。
☉如果这个软件总是不能下载的请点击报告错误,谢谢合作!!
☉下载本站资源,如果服务器暂不能下载请过一段时间重试!
☉如果遇到什么问题,请到本站论坛去咨寻,我们将在那里提供更多 、更好的资源!
☉本站提供的一些商业软件是供学习研究之用,如用于商业用途,请购买正版。

顶一下
(2)
100%
踩一下
(0)
0%
------分隔线----------------------------
发表评论
请自觉遵守互联网相关的政策法规,严禁发布色情、暴力、反动的言论。
评价:
用户名: 验证码: 点击我更换图片
栏目列表