最好的电子音响科技diy制作网站

haoDIY_音响电子电脑科技DIY小制作发明

当前位置: 主页 > 音响DIY > 胆机DIY > 后级DIY >

新手的KT66单端纯业余水平制作

时间:2012-10-05 19:58来源:hifidiy.net论坛 作者:lbhrl 点击:
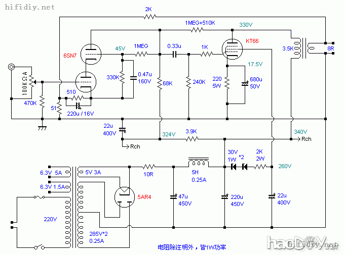
打算用J版的电路图制作一台KT66单端胆机,见图: 对于胆机我是真正的新手,在各位烧友面前发帖属于班门弄斧,其中的有些做法也许并不合理,大家可以尽情拍砖,拍的多提高的才快。 我会把做这台机的所有过程发上来,希望将其中的酸甜苦乐和大家一起分享
打算用J版的电路图制作一台KT66单端胆机,见图:
新手的KT66单端纯业余水平制作



     对于胆机我是真正的新手,在各位烧友面前发帖属于班门弄斧,其中的有些做法也许并不合理,大家可以尽情拍砖,拍的多提高的才快。
   我会把做这台机的所有过程发上来,希望将其中的酸甜苦乐和大家一起分享。

  手上只有一套乐潘A系列25W单端套牛,一边备料一边开始做机壳。
    因为是纯粹的业余制作,几乎没有电动工具,只有一把锯一把锉一把尺。新手的KT66单端纯业余水平制作
  机壳计划尺寸350MM*250MM*50MM,铝板不好弄,找朋友帮忙只弄到2MM厚的铝板,没有折弯的设备,考虑切片拼接。
    找朋友切好了所有的铝板,面板准备用双层胶合,牛太重,怕压塌了。
      
新手的KT66单端纯业余水平制作

用了我做飞机的桐木片,50MM宽10MM厚的,榫卯结构,做框架:
新手的KT66单端纯业余水平制作

自认为做得很规整:
     
新手的KT66单端纯业余水平制作

铝板打上定位孔,桐木框挖孔,用504粘接:
新手的KT66单端纯业余水平制作

正面的音量旋钮的一面用的双层铝板,表面打圆孔,有沉孔效果

框架完成,等下做上盖板。
新手的KT66单端纯业余水平制作

现在开始做上盖板,先把粘合面打磨干净:
新手的KT66单端纯业余水平制作


粘合时用重物压平固化:
新手的KT66单端纯业余水平制作


粘好后安排管子和牛的摆位,计划打孔:
新手的KT66单端纯业余水平制作

没钱买开孔器,用手钻打上一圈圆孔:
新手的KT66单端纯业余水平制作


用线锯锯下来,然后用半圆锉锉好圆孔。这个环节是体力活,完全属于自虐!
新手的KT66单端纯业余水平制作


机壳基本完成,看看效果,图拍的不好,看上去好像有点儿斜,实际上我的施工精度还是控制的非常不错的,实物非常规整:
新手的KT66单端纯业余水平制作


阻容元件都到了,可是图纸中红圈部分的电阻电容各只发了一个,应当是一对的,发货的时候把这两个元件当成公共电源供电部分的元件了。
为这两个元件重新去买,太话不算了,把这部分当成电源部分,左右声道共用,应该能响没有问题。可是我认为22U的电容是给电压放大级供电用的,最好左右声道独立,如果左右声道共用的话,多多少少会对音质有影响。没办法先这样做,今后调音的时候慢慢改。

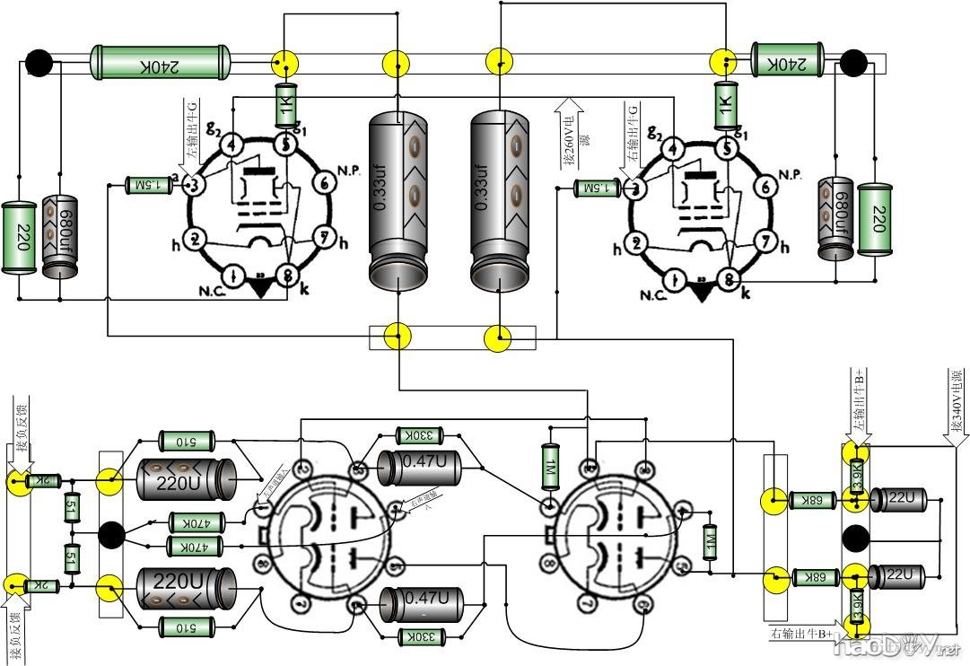
按照电路图画好了搭棚图,第一次用这个软件,只画了放大电路部分,没画电源部分。黑点是接地,去一点接地,黄点是搭棚焊柱。
大家帮忙看看有没有错误?谢谢!
新手的KT66单端纯业余水平制作

拆下成品搭棚条的镀金接线柱,根据需要做了两根搭棚条。
新手的KT66单端纯业余水平制作
花了一晚上做好了灯丝、地线、搭棚条。电源部分基本上已经焊好了。灯丝和地线正面看不到,都在背面。
新手的KT66单端纯业余水平制作
背面很难看,反正也看不见,懒得整理了,这样虽然难看可是路径比较短。
新手的KT66单端纯业余水平制作
理论上在另一面灯丝供电、地线有铜箔屏蔽,应该对减少交流声有帮助,而且正面看上去更整洁

花了一个晚上的时间,搭棚焊接完了。
用的都是普通元件。
新手的KT66单端纯业余水平制作 (责任编辑:admin)
织梦二维码生成器
顶一下
(6)
75%
踩一下
(2)
25%
------分隔线----------------------------
发表评论
请自觉遵守互联网相关的政策法规,严禁发布色情、暴力、反动的言论。
评价:
表情:
用户名: 验证码:点击我更换图片
栏目列表
推荐内容