|
择要:本文先容了一种布局简朴、行使利便靠得住的开/关机电路。电路行使一个D触发器,共同软件上的处理赏罚实现单键开/关机、关机前重要数据自动生涯及自动关机成果。
要害词: 自动关机电路;微处理赏罚器;CD4013
弁言 节电是各类电池供电装备所需思量的主要身分。为防备用户健忘关机,一些装备回收了自动关机电路。另外,很多装备中行使一个开/关按键节制开启或关断电源,纵然微处理赏罚器(MPU)正在处理赏罚要害措施,按键按下时,体系也会关断,造成重要数据的丢失。本文仅行使一个D触发器计划了一种布局简朴,行使利便靠得住的开/关机电路。
电路计划
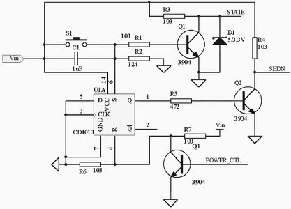
现实计划的自动开/关机电路如图1所示。个中U1A为双D触发器CD4013,外接电池电源由Vin输入。Q输出通过阻值为472W的R5、103W的R4和NPN型三极管Q2反向驱动后,与开关电源芯片的开关引脚相连。以MAX1626为例,当SHDN为高时封锁电源,SHDN为低时打开体系电源。
复位式按键S1为体系电源开/要害。C1和R2构成RC收集,使得在S1按下后,担保R有12×104×10-3=120ms的耽误时刻处于高电平。CD4013的D、CLK端接输入电源地,担保其处于低电平。置位引脚R一端通过103W的电阻接电源地,另一端通过三极管Q3与MPU的I/O口相连。S1的右端与阻值为103W的R1相连,节制Q1开通。Q1的集电极与地之间接通稳压管,稳压管的输出与MPU的I/O口相连。

图1 自动开/关机电路道理图

计划道理
开/关机电路的焦点器件是一个D型触发器,型号为CD4013。其真值表如表1所示。调查其真值表可已看出,无论CLK为何种状态,S为0时,输出Q为0;R为0时,输出Q为1;而当R、S均为1时,输出Q为1;当R和S均为0时,只要CLK不发生上升沿脉冲,输出Q会保持前一输出状态。本电路正是操作R、S均为零时的状态保持特征来实现开/关机成果的。
因为本电路处于开/关电源前端,在电池接入状态下,无论体系电源是否打开,都处于事变状态。CD4013的输入电压范畴为3~15V,因此本电路可以担保在宽电压输入范畴内不变事变。
体系开机道理
当按下开机按钮S1时,S与高电平接通,S=1。查阅真值表可得,当R=1,S=1时,输出Q应不变输出1,颠末三极管反向后,电源节制引脚SHDN为低电平,打开体系电源。凡是MPU举办初始化时会将I/O引脚置为高电平,因为RC收集的耽误浸染,S1按下后可以担保S端约有120ms处于高电平(担保开机不变前提:RC收集的耽误时刻>体系上电复位并将POWER_CTL状态不变为1的时刻)。颠末三极管Q3反向,此时S=1,R=0,Q端输出1,体系电源处于打开状态。
MPU耽误后读取STATE引脚的状态。假云云时STATE为低电平,则确认Q1导通,S1曾按下,确认用户开机措施正常运行。假云云时STATE为高电平,则表白Q1截至,开机信号为误举措,措施执行关机措施。
当RC收集的耽误时刻事后,S端由1转为0,此时S=0,R=0,查阅真值表得出此时输出Q应该维持前一输出状态,即保持体系开通电源状态。
体系关机道理
作为节电产物,假如在规按时刻内体系没有事变,体系会自动转入关机措施,在生涯重要数据后,自动封锁体系。
当用户手动关机,按下S1时,Q1打开,STATE的状态由高电平转变为低电平,MPU检测到STATE的状态变革后,颠末延时再次检测STATE状态,如仍为低电平,则确以为关机指令,措施将生涯重要数据,封锁全部间断,然后将I/O引脚POWER_CTL置为低电平,措施进入轮回守候关机状态。此时,I/O口状态颠末Q3反相后使触发器R=1,S=0,查阅真值表可得Q端应该不变输出0,颠末三极管Q2反向驱动后,电源节制引脚SHDN为高电平,封锁体系电源。
电源芯片封锁后,跟着电容放电,MPU的供电电压不绝降落,引脚POWER_CTL变为不定状态,但查阅真值表,无论此时R端电位高或低,输出Q都为低电平,不变的使体系处于关机状态。
跟着电容继承放电,I/O引脚POWER_CTL不变为低电平,此时触发器引脚R=1,S=0,不变维持输出Q为低电平,担保体系电源的不变关断。
计划的改造
现实行使中发明,当改换供电电源时,触发器初始上电,D、CLK和R端下拉至地,保持不变状态为0。而因为电容C1的充电浸染,有也许使S=1,查阅真值表,当S=1,R=1时,输出Q为高电平,致使Q2导通,SHDN为高电平,打开体系。
为了办理改换电源时体系有也许自动开机题目,在体系上电措施开始执行并耽误500ms后从头读取STATE状态。初始阶段,Q1导通,STATE状态为低电平。而跟着RC收集的耽误时刻事后,S端电位由高电平变为低电平,Q1由导通变为截至,STATE状态由低电平从头转换为高电平。MPU延时后读取的STATE假如为高电平,则以为是误开机,措施执行关机措施,从头封锁体系电源。假如STATE仍为低电平,则确认是开机指令,措施正常执行。因此要求用户在开机时,按下S1并保持500ms以上。
MPU开机初始化措施流程如图2所示。

图2 MPU开机初始化措施流程图

结语
本电路相对其余电路布局简朴,行使器件较少。共同软件处理赏罚,可以或许实现自动开/关机成果,对一样平常应用来说是较好的选择。
(责任编辑:admin) |